ZLMediaKit/ZLMediaKit
GitHub: ZLMediaKit/ZLMediaKit
一款基于 C++11 的高性能运营级流媒体服务框架,支持 WebRTC/RTSP/RTMP/HLS/GB28181 等多协议互转。
Stars: 16806 | Forks: 3977

简体中文 | [English](./README_en.md)
# 一个基于C++11的高性能运营级流媒体服务框架
[](https://github.com/ZLMediaKit/ZLMediaKit/blob/master/LICENSE)
[](https://en.cppreference.com/)
[](https://github.com/ZLMediaKit/ZLMediaKit)
[](https://github.com/ZLMediaKit/ZLMediaKit/pulls)
[](https://github.com/ZLMediaKit/ZLMediaKit)
[](https://github.com/ZLMediaKit/ZLMediaKit)
[](https://github.com/ZLMediaKit/ZLMediaKit)
[](https://github.com/ZLMediaKit/ZLMediaKit)
[](https://hub.docker.com/r/zlmediakit/zlmediakit/tags)
[](https://hub.docker.com/r/zlmediakit/zlmediakit/tags)
## 项目特点
- 基于C++11开发,避免使用裸指针,代码稳定可靠,性能优越。
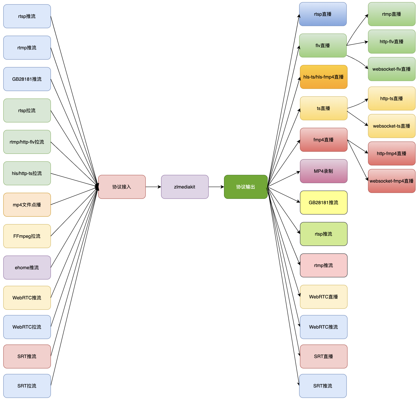
- 支持多种协议(RTSP/RTMP/HLS/HTTP-FLV/WebSocket-FLV/GB28181/HTTP-TS/WebSocket-TS/HTTP-fMP4/WebSocket-fMP4/MP4/WebRTC),支持协议互转。
- 使用多路复用/多线程/异步网络IO模式开发,并发性能优越,支持海量客户端连接。
- 代码经过长期大量的稳定性、性能测试,已经在线上商用验证已久。
- 支持linux、macos、ios、android、windows全平台。
- 支持x86、arm、risc-v、mips、龙芯、申威等指令集平台。
- 支持画面秒开、极低延时([500毫秒内,最低可达100毫秒](https://github.com/ZLMediaKit/ZLMediaKit/wiki/%E5%BB%B6%E6%97%B6%E6%B5%8B%E8%AF%95))。
- 提供完善的标准[C API](https://github.com/ZLMediaKit/ZLMediaKit/tree/master/api/include),可以作SDK用,或供其他语言调用。
- 提供完整的[MediaServer](https://github.com/ZLMediaKit/ZLMediaKit/tree/master/server)服务器,可以免开发直接部署为商用服务器。
- 提供完善的[restful api](https://github.com/ZLMediaKit/ZLMediaKit/wiki/MediaServer%E6%94%AF%E6%8C%81%E7%9A%84HTTP-API)以及[web hook](https://github.com/ZLMediaKit/ZLMediaKit/wiki/MediaServer%E6%94%AF%E6%8C%81%E7%9A%84HTTP-HOOK-API),支持丰富的业务逻辑。
- 打通了视频监控协议栈与直播协议栈,对RTSP/RTMP支持都很完善。
- 功能完善,支持集群、按需转协议、按需推拉流、先播后推、断连续推等功能。
- 极致性能,单机10W级别播放器,100Gb/s级别io带宽能力。
- 极致体验,[独家特性](https://github.com/ZLMediaKit/ZLMediaKit/wiki/ZLMediakit%E7%8B%AC%E5%AE%B6%E7%89%B9%E6%80%A7%E4%BB%8B%E7%BB%8D)
- [谁在使用zlmediakit?](https://github.com/ZLMediaKit/ZLMediaKit/issues/511)
- 全面支持ipv6网络
- 支持多轨道模式(一个流中多个视频/音频)
- 全协议支持H264/H265/AAC/G711/OPUS/MP3/VP8/VP9/AV1,部分支持JPEG/H266/ADPCM/SVAC/G722/G723/G729/MP2
## 项目定位
- 移动嵌入式跨平台流媒体解决方案。
- 商用级流媒体服务器。
- 网络编程二次开发SDK。
## 功能清单
### 功能一览
- RTSP[S]
- RTSP[S] 服务器,支持RTMP/MP4/HLS转RTSP[S],支持亚马逊echo show这样的设备
- RTSP[S] 播放器,支持RTSP代理,支持生成静音音频
- RTSP[S] 推流客户端与服务器
- 支持 `rtp over udp` `rtp over tcp` `rtp over http` `rtp组播` 四种RTP传输方式
- 服务器/客户端完整支持Basic/Digest方式的登录鉴权,全异步可配置化的鉴权接口
- 支持H265编码
- 服务器支持RTSP推流(包括`rtp over udp` `rtp over tcp`方式)
- 支持H264/H265/AAC/G711/OPUS/MJPEG/MP3/VP8/VP9/AV1/MP2编码,其他编码能转发但不能转协议
- RTMP[S]
- RTMP[S] 播放服务器,支持RTSP/MP4/HLS转RTMP
- RTMP[S] 发布服务器,支持录制发布流
- RTMP[S] 播放器,支持RTMP代理,支持生成静音音频
- RTMP[S] 推流客户端
- 支持http[s]-flv直播服务器
- 支持http[s]-flv直播播放器
- 支持websocket-flv直播
- 支持H264/H265/AAC/G711/OPUS/MP3编码,其他编码能转发但不能转协议
- 支持[RTMP-H265](https://github.com/ksvc/FFmpeg/wiki)
- 支持[RTMP-OPUS](https://github.com/ZLMediaKit/ZLMediaKit/wiki/RTMP%E5%AF%B9H265%E5%92%8COPUS%E7%9A%84%E6%94%AF%E6%8C%81)
- 支持[enhanced-rtmp(H265/VP8/VP9/AV1/OPUS)](https://github.com/veovera/enhanced-rtmp)
- HLS
- 支持HLS文件(mpegts/fmp4)生成,自带HTTP文件服务器
- 通过cookie追踪技术,可以模拟HLS播放为长连接,可以实现HLS按需拉流、播放统计等业务
- 支持HLS播发器,支持拉流HLS转rtsp/rtmp/mp4
- 支持H264/H265/AAC/G711/OPUS/MP3/VP8/VP9/AV1/MP2编码
- 支持多轨道模式
- TS
- 支持http[s]-ts直播
- 支持ws[s]-ts直播
- 支持H264/H265/AAC/G711/OPUS/MP3/VP8/VP9/AV1/MP2编码
- 支持多轨道模式
- fMP4
- 支持http[s]-fmp4直播
- 支持ws[s]-fmp4直播
- 支持H264/H265/AAC/G711/OPUS/MJPEG/MP3/VP8/VP9/AV1/MP2编码
- 支持多轨道模式
- HTTP[S]与WebSocket
- 服务器支持`目录索引生成`,`文件下载`,`表单提交请求`
- 客户端提供`文件下载器(支持断点续传)`,`接口请求器`,`文件上传器`
- 完整HTTP API服务器,可以作为web后台开发框架
- 支持跨域访问
- 支持http客户端、服务器cookie
- 支持WebSocket服务器和客户端
- 支持http文件访问鉴权
- GB28181与RTP推流
- 支持UDP/TCP RTP(PS/TS/ES)推流服务器,可以转换成RTSP/RTMP/HLS等协议
- 支持RTSP/RTMP/HLS等协议转rtp推流客户端,支持TCP/UDP模式,提供相应restful api,支持主动被动方式
- 支持H264/H265/AAC/G711/OPUS/MP3/VP8/VP9/AV1编码
- 支持es/ps/ts/ehome rtp推流
- 支持es/ps rtp转推
- 支持GB28181主动拉流模式
- 支持双向语音对讲
- 支持多轨道模式
- MP4点播与录制
- 支持录制为FLV/HLS/MP4
- RTSP/RTMP/HTTP-FLV/WS-FLV支持MP4文件点播,支持seek
- 支持H264/H265/AAC/G711/OPUS/MP3/VP8/VP9/AV1编码
- 支持多轨道模式
- WebRTC
- 支持WebRTC推流,支持转其他协议
- 支持WebRTC播放,支持其他协议转WebRTC
- 支持双向echo test
- 支持simulcast推流
- 支持上下行rtx/nack丢包重传
- **支持单端口、多线程、客户端网络连接迁移(开源界唯一)**。
- 支持TWCC rtcp动态调整码率
- 支持remb/pli/sr/rr rtcp
- 支持rtp扩展解析
- 支持GOP缓冲,webrtc播放秒开
- 支持datachannel
- 支持webrtc over tcp模式
- 优秀的nack、jitter buffer算法, 抗丢包能力卓越
- 支持whip/whep协议
- 支持编码格式与rtsp协议一致
- [支持ice-full,支持作为webrtc客户端拉流、推流以及p2p模式](./webrtc/USAGE.md)
- [SRT支持](./srt/srt.md)
- 其他
- 支持丰富的restful api以及web hook事件
- 支持配置文件、ssl证书热加载
- 支持流量统计、推拉流鉴权等事件
- 支持虚拟主机,可以隔离不同域名
- 支持按需拉流,无人观看自动关断拉流
- 支持先播放后推流,提高及时推流画面打开率
- 提供完整强大的c api sdk
- 支持FFmpeg拉流代理任意格式的流
- 支持http api生成并返回实时截图
- 支持按需解复用、转协议,当有人观看时才开启转协议,降低cpu占用率
- 支持溯源模式的集群部署,溯源方式支持rtsp/rtmp/hls/http-ts, 边沿站支持hls, 源站支持多个(采用round robin方式溯源)
- rtsp/rtmp/webrtc推流异常断开后,可以在超时时间内重连推流,播放器无感知
## 闭源专业版
在最新开源代码的基础,新增以下[闭源专业版](https://github.com/xia-chu/zlmediakit-pro)
- 音视频转码功能
- 1、音视频间任意转码(包括h265/h264/opus/g711/aac/g722/g722.1/mp3/svac/vp8/vp9/av1等。
- 2、基于配置文件的转码,支持设置比特率,codec类型等参数。
- 3、基于http api的动态增减转码,支持设置比特率,分辨率倍数,codec类型、滤镜等参数。
- 4、支持硬件、软件自适应转码。
- 5、支持按需转码,有人观看才转码,支持透明转码模式,业务无需感知转码的存在,业务代码无需做任何调整。
- 6、支持负载过高时,转码主动降低帧率且不花屏。
- 7、支持滤镜,支持添加osd文本以及logo角标等能力。
- 8、支持全GPU硬件编解码与滤镜,防止显存与内存频繁拷贝。
- JT1078部标版本
- 1、支持接收jt1078推流转其他协议;自适应音视频共享seq和单独seq模式。
- 2、支持jt1078级联,支持jt1078对讲。
- 3、jt1078相关接口、端口和用法与GB28181用法一致,保持兼容。
- 4、支持h264/h265/g711/aac/mp3/g721/g722/g723/g729/g726/adpcm等编码。
- IPTV版本
- 1、支持rtsp-ts/hls/http-ts/rtp组播/udp组播拉流转协议,支持ts透传模式,无需解复用转rtsp-ts/hls/http-ts/srt协议。
- 2、支持接收rtsp-ts/srt/rtp-ts推流,支持ts透传模式,无需解复用转rtsp-ts/hls/http-ts/srt协议。
- 3、上述功能同时支持解复用ts为es流再转rtsp/rtmp/flv/http-ts/hls/hls-fmp4/mp4/fmp4/webrtc等协议。
- S3云存储
- 支持s3/minio云存储内存流直接写入,解决录像文件io系统瓶颈问题
- 支持直接通过zlmediakit的http服务下载和点播云存储文件。
- 支持遍历云存储文件并生成http菜单网页。
- WebRTC集群
- 支持rtc流量代理,解决k8s部署zlmediakit webrtc服务时,http信令交互与rtc流量打不到同一个pod实例的问题。
- AI推理
- 支持yolo推理插件,支持人员、车辆等目标AI识别,支持目标跟踪,支持多边形布防,支持ocr,支持c++/python插件快速混合开发。
- 支持tensorRT 全cuda加速推理。
- 支持onnxruntime(cpu/gpu) 理。
- 支持ascend cann加速推理。
- python插件支持调用c++接口操作流媒体与绘制当前视频画面。
- WebRTC mcu语音聊天室
- 支持mcu多人语音聊天室,混音前支持背景噪声消除,静音不参与混音,解决超大规模多人语音聊天室sfu方案不可用的问题。
- 支持100人语音连麦,上千人旁听级会议。
## 编译以及测试
**编译前务必仔细参考wiki:[快速开始](https://github.com/ZLMediaKit/ZLMediaKit/wiki/%E5%BF%AB%E9%80%9F%E5%BC%80%E5%A7%8B)操作!!!**
## 怎么使用
你有三种方法使用ZLMediaKit,分别是:
- 1、使用c api,作为sdk使用,请参考[这里](https://github.com/ZLMediaKit/ZLMediaKit/tree/master/api/include).
- 2、作为独立的流媒体服务器使用,不想做c/c++开发的,可以参考 [restful api](https://github.com/ZLMediaKit/ZLMediaKit/wiki/MediaServer支持的HTTP-API) 和 [web hook](https://github.com/ZLMediaKit/ZLMediaKit/wiki/MediaServer支持的HTTP-HOOK-API ).
- 3、如果想做c/c++开发,添加业务逻辑增加功能,可以参考这里的[测试程序](https://github.com/ZLMediaKit/ZLMediaKit/tree/master/tests).
## 二进制文件下载
zlmediakit采用 github action 持续集成自动编译打包上传编译产出包,请在[issue列表](https://github.com/ZLMediaKit/ZLMediaKit/issues/483)下载最新sdk库文件以及可执行文件。
## Docker 镜像
你可以从Docker Hub下载已经编译好的镜像并启动它:
```
#此镜像为github action 持续集成自动编译推送,跟代码(master分支)保持最新状态
docker run -id -p 1935:1935 -p 8080:80 -p 8443:443 -p 8554:554 -p 10000:10000 -p 10000:10000/udp -p 8000:8000/udp -p 9000:9000/udp zlmediakit/zlmediakit:master
```
你也可以根据Dockerfile编译镜像:
```
bash build_docker_images.sh
```
## 合作项目
- 视频管理平台
- [wvp-GB28181-pro](https://github.com/648540858/wvp-GB28181-pro) java实现的开箱即用的GB28181协议视频平台
- [AKStream](https://github.com/chatop2020/AKStream) c#实现的全功能的软NVR接口/GB28181平台
- [BXC_SipServer](https://github.com/any12345com/BXC_SipServer) c++实现的国标GB28181流媒体信令服务器
- [gosip](https://github.com/panjjo/gosip) golang实现的GB28181服务器
- [FreeEhome](https://github.com/tsingeye/FreeEhome) golang实现的海康ehome服务器
- 播放器
- [h265web.js](https://github.com/numberwolf/h265web.js) 基于wasm支持H265的播放器,支持本项目多种专属协议
- [jessibuca](https://github.com/langhuihui/jessibuca) 基于wasm支持H265的播放器
- [wsPlayer](https://github.com/v354412101/wsPlayer) 基于MSE的websocket-fmp4播放器
- [BXC_gb28181Player](https://github.com/any12345com/BXC_gb28181Player) C++开发的支持国标GB28181协议的视频流播放器
- [WebRTC-Vue-Demo](https://github.com/Heartbreaker16/ZLMediaKit-WebRTC-Vue-Demo) zlmediakit webrtc播放器vue版本
- WEB管理网站
- [zlm_webassist](https://github.com/1002victor/zlm_webassist) 本项目配套的前后端分离web管理项目
- [AKStreamNVR](https://github.com/langmansh/AKStreamNVR) 前后端分离web项目,支持webrtc播放
- [StreamUI](https://github.com/lmk123568/StreamUI) 一个极简、轻便的视频流媒体管理平台
- [PyMKUI](https://github.com/ZLMediaKit/pymkui) ZLMediaKit官方推出的管理平台网站
- SDK
- [spring-boot-starter](https://github.com/lunasaw/zlm-spring-boot-starter) 本项目hook和rest接口starter
- [java sdk](https://github.com/lidaofu-hub/j_zlm_sdk) 本项目c sdk完整java包装库
- [c# sdk](https://github.com/malegend/ZLMediaKit.Autogen) 本项目c sdk完整c#包装库
- [metaRTC](https://github.com/metartc/metaRTC) 全国产纯c webrtc sdk
- 监控与运维
- [ZLMediaKit_exporter](https://github.com/guohuachan/ZLMediaKit_exporter) 一个用于采集 ZLMediaKit 核心指标的 Prometheus Exporter,搭配 Grafana 即可快速构建实时监控面板
- 其他项目(已停止更新)
- [NodeJS实现的GB28181平台](https://gitee.com/hfwudao/GB28181_Node_Http)
- [基于ZLMediaKit主线的管理WEB网站 ](https://gitee.com/kkkkk5G/MediaServerUI)
- [基于ZLMediaKit分支的管理WEB网站](https://github.com/chenxiaolei/ZLMediaKit_NVR_UI)
- [一个非常漂亮的可视化后台管理系统](https://github.com/MingZhuLiu/ZLMediaServerManagent)
- [基于C SDK实现的推流客户端](https://github.com/hctym1995/ZLM_ApiDemo)
- [C#版本的Http API与Hook](https://github.com/chengxiaosheng/ZLMediaKit.HttpApi)
- [DotNetCore的RESTful客户端](https://github.com/MingZhuLiu/ZLMediaKit.DotNetCore.Sdk)
## 授权协议
本项目自有代码使用宽松的MIT协议,在保留版权信息的情况下可以自由应用于各自商用、非商业的项目。
但是本项目也零碎的使用了一些其他的[开源代码](https://github.com/ZLMediaKit/ZLMediaKit/wiki/%E4%BB%A3%E7%A0%81%E4%BE%9D%E8%B5%96%E4%B8%8E%E7%89%88%E6%9D%83%E5%A3%B0%E6%98%8E),在商用的情况下请自行替代或剔除;
由于使用本项目而产生的商业纠纷或侵权行为一概与本项目及开发者无关,请自行承担法律风险。
在使用本项目代码时,也应该在授权协议中同时表明本项目依赖的第三方库的协议。
## 联系方式
- 邮箱:<1213642868@qq.com>(本项目相关或流媒体相关问题请走issue流程,否则恕不邮件答复)
- 请关注微信公众号获取最新消息推送:
- 也可以自愿有偿加入知识星球咨询、获取资料以及加入微信技术群:
## 怎么提问?
如果要对项目有相关疑问,建议您这么做:
- 1、仔细看下readme、wiki,如果有必要可以查看下issue.
- 2、如果您的问题还没解决,可以提issue.
- 3、如果需要获取更及时贴心的技术支持,可以有偿加入[知识星球](https://github.com/ZLMediaKit/ZLMediaKit/issues/2364).
## 特别感谢
本项目采用了[老陈](https://github.com/ireader) 的 [media-server](https://github.com/ireader/media-server) 库,
本项目的 ts/fmp4/mp4/ps 容器格式的复用解复用都依赖media-server库。在实现本项目诸多功能时,老陈多次给予了无私热情关键的帮助,
特此对他表示诚挚的感谢!
## 使用案例
本项目已经得到不少公司和个人开发者的认可,据作者不完全统计,
使用本项目的公司包括知名的互联网巨头、国内排名前列的云服务公司、多家知名的AI独角兽公司,
以及一系列中小型公司。使用者可以通过在 [issue](https://github.com/ZLMediaKit/ZLMediaKit/issues/511) 上粘贴公司的大名和相关项目介绍为本项目背书,感谢支持!
- RTSP[S]
- RTSP[S] 服务器,支持RTMP/MP4/HLS转RTSP[S],支持亚马逊echo show这样的设备
- RTSP[S] 播放器,支持RTSP代理,支持生成静音音频
- RTSP[S] 推流客户端与服务器
- 支持 `rtp over udp` `rtp over tcp` `rtp over http` `rtp组播` 四种RTP传输方式
- 服务器/客户端完整支持Basic/Digest方式的登录鉴权,全异步可配置化的鉴权接口
- 支持H265编码
- 服务器支持RTSP推流(包括`rtp over udp` `rtp over tcp`方式)
- 支持H264/H265/AAC/G711/OPUS/MJPEG/MP3/VP8/VP9/AV1/MP2编码,其他编码能转发但不能转协议
- RTMP[S]
- RTMP[S] 播放服务器,支持RTSP/MP4/HLS转RTMP
- RTMP[S] 发布服务器,支持录制发布流
- RTMP[S] 播放器,支持RTMP代理,支持生成静音音频
- RTMP[S] 推流客户端
- 支持http[s]-flv直播服务器
- 支持http[s]-flv直播播放器
- 支持websocket-flv直播
- 支持H264/H265/AAC/G711/OPUS/MP3编码,其他编码能转发但不能转协议
- 支持[RTMP-H265](https://github.com/ksvc/FFmpeg/wiki)
- 支持[RTMP-OPUS](https://github.com/ZLMediaKit/ZLMediaKit/wiki/RTMP%E5%AF%B9H265%E5%92%8COPUS%E7%9A%84%E6%94%AF%E6%8C%81)
- 支持[enhanced-rtmp(H265/VP8/VP9/AV1/OPUS)](https://github.com/veovera/enhanced-rtmp)
- HLS
- 支持HLS文件(mpegts/fmp4)生成,自带HTTP文件服务器
- 通过cookie追踪技术,可以模拟HLS播放为长连接,可以实现HLS按需拉流、播放统计等业务
- 支持HLS播发器,支持拉流HLS转rtsp/rtmp/mp4
- 支持H264/H265/AAC/G711/OPUS/MP3/VP8/VP9/AV1/MP2编码
- 支持多轨道模式
- TS
- 支持http[s]-ts直播
- 支持ws[s]-ts直播
- 支持H264/H265/AAC/G711/OPUS/MP3/VP8/VP9/AV1/MP2编码
- 支持多轨道模式
- fMP4
- 支持http[s]-fmp4直播
- 支持ws[s]-fmp4直播
- 支持H264/H265/AAC/G711/OPUS/MJPEG/MP3/VP8/VP9/AV1/MP2编码
- 支持多轨道模式
- HTTP[S]与WebSocket
- 服务器支持`目录索引生成`,`文件下载`,`表单提交请求`
- 客户端提供`文件下载器(支持断点续传)`,`接口请求器`,`文件上传器`
- 完整HTTP API服务器,可以作为web后台开发框架
- 支持跨域访问
- 支持http客户端、服务器cookie
- 支持WebSocket服务器和客户端
- 支持http文件访问鉴权
- GB28181与RTP推流
- 支持UDP/TCP RTP(PS/TS/ES)推流服务器,可以转换成RTSP/RTMP/HLS等协议
- 支持RTSP/RTMP/HLS等协议转rtp推流客户端,支持TCP/UDP模式,提供相应restful api,支持主动被动方式
- 支持H264/H265/AAC/G711/OPUS/MP3/VP8/VP9/AV1编码
- 支持es/ps/ts/ehome rtp推流
- 支持es/ps rtp转推
- 支持GB28181主动拉流模式
- 支持双向语音对讲
- 支持多轨道模式
- MP4点播与录制
- 支持录制为FLV/HLS/MP4
- RTSP/RTMP/HTTP-FLV/WS-FLV支持MP4文件点播,支持seek
- 支持H264/H265/AAC/G711/OPUS/MP3/VP8/VP9/AV1编码
- 支持多轨道模式
- WebRTC
- 支持WebRTC推流,支持转其他协议
- 支持WebRTC播放,支持其他协议转WebRTC
- 支持双向echo test
- 支持simulcast推流
- 支持上下行rtx/nack丢包重传
- **支持单端口、多线程、客户端网络连接迁移(开源界唯一)**。
- 支持TWCC rtcp动态调整码率
- 支持remb/pli/sr/rr rtcp
- 支持rtp扩展解析
- 支持GOP缓冲,webrtc播放秒开
- 支持datachannel
- 支持webrtc over tcp模式
- 优秀的nack、jitter buffer算法, 抗丢包能力卓越
- 支持whip/whep协议
- 支持编码格式与rtsp协议一致
- [支持ice-full,支持作为webrtc客户端拉流、推流以及p2p模式](./webrtc/USAGE.md)
- [SRT支持](./srt/srt.md)
- 其他
- 支持丰富的restful api以及web hook事件
- 支持配置文件、ssl证书热加载
- 支持流量统计、推拉流鉴权等事件
- 支持虚拟主机,可以隔离不同域名
- 支持按需拉流,无人观看自动关断拉流
- 支持先播放后推流,提高及时推流画面打开率
- 提供完整强大的c api sdk
- 支持FFmpeg拉流代理任意格式的流
- 支持http api生成并返回实时截图
- 支持按需解复用、转协议,当有人观看时才开启转协议,降低cpu占用率
- 支持溯源模式的集群部署,溯源方式支持rtsp/rtmp/hls/http-ts, 边沿站支持hls, 源站支持多个(采用round robin方式溯源)
- rtsp/rtmp/webrtc推流异常断开后,可以在超时时间内重连推流,播放器无感知
## 闭源专业版
在最新开源代码的基础,新增以下[闭源专业版](https://github.com/xia-chu/zlmediakit-pro)
- 音视频转码功能
- 1、音视频间任意转码(包括h265/h264/opus/g711/aac/g722/g722.1/mp3/svac/vp8/vp9/av1等。
- 2、基于配置文件的转码,支持设置比特率,codec类型等参数。
- 3、基于http api的动态增减转码,支持设置比特率,分辨率倍数,codec类型、滤镜等参数。
- 4、支持硬件、软件自适应转码。
- 5、支持按需转码,有人观看才转码,支持透明转码模式,业务无需感知转码的存在,业务代码无需做任何调整。
- 6、支持负载过高时,转码主动降低帧率且不花屏。
- 7、支持滤镜,支持添加osd文本以及logo角标等能力。
- 8、支持全GPU硬件编解码与滤镜,防止显存与内存频繁拷贝。
- JT1078部标版本
- 1、支持接收jt1078推流转其他协议;自适应音视频共享seq和单独seq模式。
- 2、支持jt1078级联,支持jt1078对讲。
- 3、jt1078相关接口、端口和用法与GB28181用法一致,保持兼容。
- 4、支持h264/h265/g711/aac/mp3/g721/g722/g723/g729/g726/adpcm等编码。
- IPTV版本
- 1、支持rtsp-ts/hls/http-ts/rtp组播/udp组播拉流转协议,支持ts透传模式,无需解复用转rtsp-ts/hls/http-ts/srt协议。
- 2、支持接收rtsp-ts/srt/rtp-ts推流,支持ts透传模式,无需解复用转rtsp-ts/hls/http-ts/srt协议。
- 3、上述功能同时支持解复用ts为es流再转rtsp/rtmp/flv/http-ts/hls/hls-fmp4/mp4/fmp4/webrtc等协议。
- S3云存储
- 支持s3/minio云存储内存流直接写入,解决录像文件io系统瓶颈问题
- 支持直接通过zlmediakit的http服务下载和点播云存储文件。
- 支持遍历云存储文件并生成http菜单网页。
- WebRTC集群
- 支持rtc流量代理,解决k8s部署zlmediakit webrtc服务时,http信令交互与rtc流量打不到同一个pod实例的问题。
- AI推理
- 支持yolo推理插件,支持人员、车辆等目标AI识别,支持目标跟踪,支持多边形布防,支持ocr,支持c++/python插件快速混合开发。
- 支持tensorRT 全cuda加速推理。
- 支持onnxruntime(cpu/gpu) 理。
- 支持ascend cann加速推理。
- python插件支持调用c++接口操作流媒体与绘制当前视频画面。
- WebRTC mcu语音聊天室
- 支持mcu多人语音聊天室,混音前支持背景噪声消除,静音不参与混音,解决超大规模多人语音聊天室sfu方案不可用的问题。
- 支持100人语音连麦,上千人旁听级会议。
## 编译以及测试
**编译前务必仔细参考wiki:[快速开始](https://github.com/ZLMediaKit/ZLMediaKit/wiki/%E5%BF%AB%E9%80%9F%E5%BC%80%E5%A7%8B)操作!!!**
## 怎么使用
你有三种方法使用ZLMediaKit,分别是:
- 1、使用c api,作为sdk使用,请参考[这里](https://github.com/ZLMediaKit/ZLMediaKit/tree/master/api/include).
- 2、作为独立的流媒体服务器使用,不想做c/c++开发的,可以参考 [restful api](https://github.com/ZLMediaKit/ZLMediaKit/wiki/MediaServer支持的HTTP-API) 和 [web hook](https://github.com/ZLMediaKit/ZLMediaKit/wiki/MediaServer支持的HTTP-HOOK-API ).
- 3、如果想做c/c++开发,添加业务逻辑增加功能,可以参考这里的[测试程序](https://github.com/ZLMediaKit/ZLMediaKit/tree/master/tests).
## 二进制文件下载
zlmediakit采用 github action 持续集成自动编译打包上传编译产出包,请在[issue列表](https://github.com/ZLMediaKit/ZLMediaKit/issues/483)下载最新sdk库文件以及可执行文件。
## Docker 镜像
你可以从Docker Hub下载已经编译好的镜像并启动它:
```
#此镜像为github action 持续集成自动编译推送,跟代码(master分支)保持最新状态
docker run -id -p 1935:1935 -p 8080:80 -p 8443:443 -p 8554:554 -p 10000:10000 -p 10000:10000/udp -p 8000:8000/udp -p 9000:9000/udp zlmediakit/zlmediakit:master
```
你也可以根据Dockerfile编译镜像:
```
bash build_docker_images.sh
```
## 合作项目
- 视频管理平台
- [wvp-GB28181-pro](https://github.com/648540858/wvp-GB28181-pro) java实现的开箱即用的GB28181协议视频平台
- [AKStream](https://github.com/chatop2020/AKStream) c#实现的全功能的软NVR接口/GB28181平台
- [BXC_SipServer](https://github.com/any12345com/BXC_SipServer) c++实现的国标GB28181流媒体信令服务器
- [gosip](https://github.com/panjjo/gosip) golang实现的GB28181服务器
- [FreeEhome](https://github.com/tsingeye/FreeEhome) golang实现的海康ehome服务器
- 播放器
- [h265web.js](https://github.com/numberwolf/h265web.js) 基于wasm支持H265的播放器,支持本项目多种专属协议
- [jessibuca](https://github.com/langhuihui/jessibuca) 基于wasm支持H265的播放器
- [wsPlayer](https://github.com/v354412101/wsPlayer) 基于MSE的websocket-fmp4播放器
- [BXC_gb28181Player](https://github.com/any12345com/BXC_gb28181Player) C++开发的支持国标GB28181协议的视频流播放器
- [WebRTC-Vue-Demo](https://github.com/Heartbreaker16/ZLMediaKit-WebRTC-Vue-Demo) zlmediakit webrtc播放器vue版本
- WEB管理网站
- [zlm_webassist](https://github.com/1002victor/zlm_webassist) 本项目配套的前后端分离web管理项目
- [AKStreamNVR](https://github.com/langmansh/AKStreamNVR) 前后端分离web项目,支持webrtc播放
- [StreamUI](https://github.com/lmk123568/StreamUI) 一个极简、轻便的视频流媒体管理平台
- [PyMKUI](https://github.com/ZLMediaKit/pymkui) ZLMediaKit官方推出的管理平台网站
- SDK
- [spring-boot-starter](https://github.com/lunasaw/zlm-spring-boot-starter) 本项目hook和rest接口starter
- [java sdk](https://github.com/lidaofu-hub/j_zlm_sdk) 本项目c sdk完整java包装库
- [c# sdk](https://github.com/malegend/ZLMediaKit.Autogen) 本项目c sdk完整c#包装库
- [metaRTC](https://github.com/metartc/metaRTC) 全国产纯c webrtc sdk
- 监控与运维
- [ZLMediaKit_exporter](https://github.com/guohuachan/ZLMediaKit_exporter) 一个用于采集 ZLMediaKit 核心指标的 Prometheus Exporter,搭配 Grafana 即可快速构建实时监控面板
- 其他项目(已停止更新)
- [NodeJS实现的GB28181平台](https://gitee.com/hfwudao/GB28181_Node_Http)
- [基于ZLMediaKit主线的管理WEB网站 ](https://gitee.com/kkkkk5G/MediaServerUI)
- [基于ZLMediaKit分支的管理WEB网站](https://github.com/chenxiaolei/ZLMediaKit_NVR_UI)
- [一个非常漂亮的可视化后台管理系统](https://github.com/MingZhuLiu/ZLMediaServerManagent)
- [基于C SDK实现的推流客户端](https://github.com/hctym1995/ZLM_ApiDemo)
- [C#版本的Http API与Hook](https://github.com/chengxiaosheng/ZLMediaKit.HttpApi)
- [DotNetCore的RESTful客户端](https://github.com/MingZhuLiu/ZLMediaKit.DotNetCore.Sdk)
## 授权协议
本项目自有代码使用宽松的MIT协议,在保留版权信息的情况下可以自由应用于各自商用、非商业的项目。
但是本项目也零碎的使用了一些其他的[开源代码](https://github.com/ZLMediaKit/ZLMediaKit/wiki/%E4%BB%A3%E7%A0%81%E4%BE%9D%E8%B5%96%E4%B8%8E%E7%89%88%E6%9D%83%E5%A3%B0%E6%98%8E),在商用的情况下请自行替代或剔除;
由于使用本项目而产生的商业纠纷或侵权行为一概与本项目及开发者无关,请自行承担法律风险。
在使用本项目代码时,也应该在授权协议中同时表明本项目依赖的第三方库的协议。
## 联系方式
- 邮箱:<1213642868@qq.com>(本项目相关或流媒体相关问题请走issue流程,否则恕不邮件答复)
- 请关注微信公众号获取最新消息推送:
- 也可以自愿有偿加入知识星球咨询、获取资料以及加入微信技术群:
## 怎么提问?
如果要对项目有相关疑问,建议您这么做:
- 1、仔细看下readme、wiki,如果有必要可以查看下issue.
- 2、如果您的问题还没解决,可以提issue.
- 3、如果需要获取更及时贴心的技术支持,可以有偿加入[知识星球](https://github.com/ZLMediaKit/ZLMediaKit/issues/2364).
## 特别感谢
本项目采用了[老陈](https://github.com/ireader) 的 [media-server](https://github.com/ireader/media-server) 库,
本项目的 ts/fmp4/mp4/ps 容器格式的复用解复用都依赖media-server库。在实现本项目诸多功能时,老陈多次给予了无私热情关键的帮助,
特此对他表示诚挚的感谢!
## 使用案例
本项目已经得到不少公司和个人开发者的认可,据作者不完全统计,
使用本项目的公司包括知名的互联网巨头、国内排名前列的云服务公司、多家知名的AI独角兽公司,
以及一系列中小型公司。使用者可以通过在 [issue](https://github.com/ZLMediaKit/ZLMediaKit/issues/511) 上粘贴公司的大名和相关项目介绍为本项目背书,感谢支持!标签:C++11, GB28181, HLS, HTTP-FLV, IPTV, RTMP, RTSP, SRT, STUN, TURN, WebRTC, WebSocket, ZLMediaKit, 低延迟, 依赖分析, 协议转换, 媒体服务器, 幻觉检测, 开源, 流媒体服务, 流媒体框架, 物联网, 直播, 网络通信, 视频推流, 视频服务器, 视频监控, 视频编解码, 请求拦截, 运营级, 音视频处理