intuitem/ciso-assistant-community
GitHub: intuitem/ciso-assistant-community
一款开源的一站式 GRC 治理平台,内置百逾项全球合规框架,通过智能映射和风险评估工作流帮助组织高效管理合规、风险与审计工作。
Stars: 3677 | Forks: 638
给项目点个 Star 🌟 以获取发布通知并助力社区壮大!
intuitem.com
·
SaaS Free trial
·
Roadmap
·
Docs
·
Languages
·
Discord
·
Frameworks







CISO Assistant 为网络安全管理和 **GRC**(治理、风险与合规)实践提供了一个全新的视角:
- 作为一个中心枢纽,旨在通过对象间的智能关联将多个网络安全概念连接起来,
- 构建为一个 **多范式** 工具,以适应不同的背景、方法和期望,
- 明确 **解耦** 合规性与网络安全控制,从而在平台内实现复用,
- 提倡 **复用** 和相互关联,以避免重复工作,
- 采用 **API-first** 方法开发,同时支持 UI 交互和外部 **自动化**,
- 内置了广泛的各类标准、安全控制和威胁库,
- 提供 **开放格式**,便于自定义和复用您自己的对象和框架,
- 包含内置的 **风险评估** 和 **补救跟踪** 工作流,
- 通过简单的语法和灵活的工具支持自定义框架,
- 提供丰富的 **导入/导出** 功能,涵盖多种渠道和格式(UI、CLI、Kafka、报告等)。

我们的愿景是为网络安全管理打造一个 **一站式平台** —— 通过 **简化** 和 **互操作性** 来现代化 GRC。
作为与网络安全和 IT 专业人员合作从业者,我们面临着同样的问题:工具碎片化、数据重复以及缺乏直观、集成的解决方案。CISO Assistant 诞生于这些经验教训,我们正在围绕 **务实**、**常识性** 原则建立社区。
我们在用户和客户的投入下不断演进。就像章鱼 🐙 一样,CISO Assistant 不断长出新的触手 —— 为网络安全团队带来清晰度、自动化和生产力,同时减少数据输入和输出的工作量。
[](https://www.codefactor.io/repository/github/intuitem/ciso-assistant-community)
[](https://github.com/intuitem/ciso-assistant-community/actions/workflows/backend-api-tests.yml)
[](https://github.com/intuitem/ciso-assistant-community/actions/workflows/functional-tests.yml)
[](https://app.fossa.com/projects/git%2Bgithub.com%2Fab-smith%2Fciso-assistant-community?ref=badge_small)
## 快速开始 🚀
或者,一旦你在工作站或服务器上安装了 _Docker_ 和 _Docker-compose_:
克隆仓库:
```
git clone --single-branch -b main https://github.com/intuitem/ciso-assistant-community.git
```
然后运行启动脚本
```
./docker-compose.sh
```
如果您正在寻找其他自托管安装选项,请查看 [配置构建器](./config/) 和 [文档](https://intuitem.gitbook.io/ciso-assistant)。
可以调整 docker compose 文件以传递额外参数来适应您的设置(例如 Mailer 设置)。
## 功能特性

即将推出的功能已列在路线图上。
CISO Assistant 由 [Intuitem](https://intuitem.com/) 开发和维护,这是一家专注于网络安全、云和数据/AI 的公司。
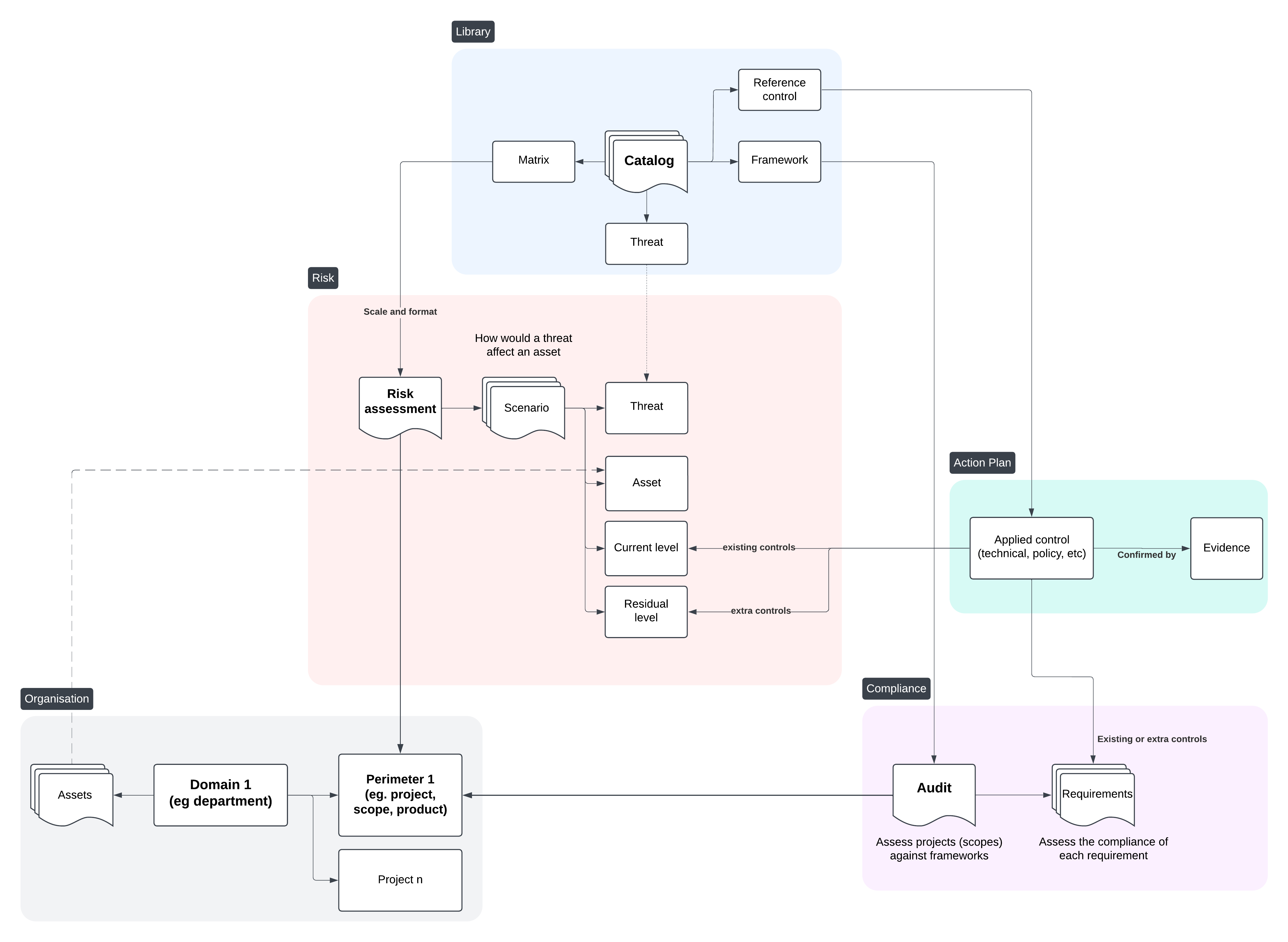
## 核心概念
以下是 CISO Assistant 中部分构建模块的摘录,旨在阐述鼓励复用的解耦概念:

有关完整详细信息,请查看 [数据模型文档](documentation/architecture/data-model.md)。
## 解耦概念
CISO Assistant 的核心在于 **解耦原则**,它支持强大的用例并节省大量时间:
- 跨范围或框架复用过去的评估,
- 同时针对多个框架评估单个范围,
- 让 CISO Assistant 处理报告和一致性检查,以便您专注于补救,
- 将控制实施与合规性跟踪分开。
以下是 **解耦** 原则及其优势的图解:
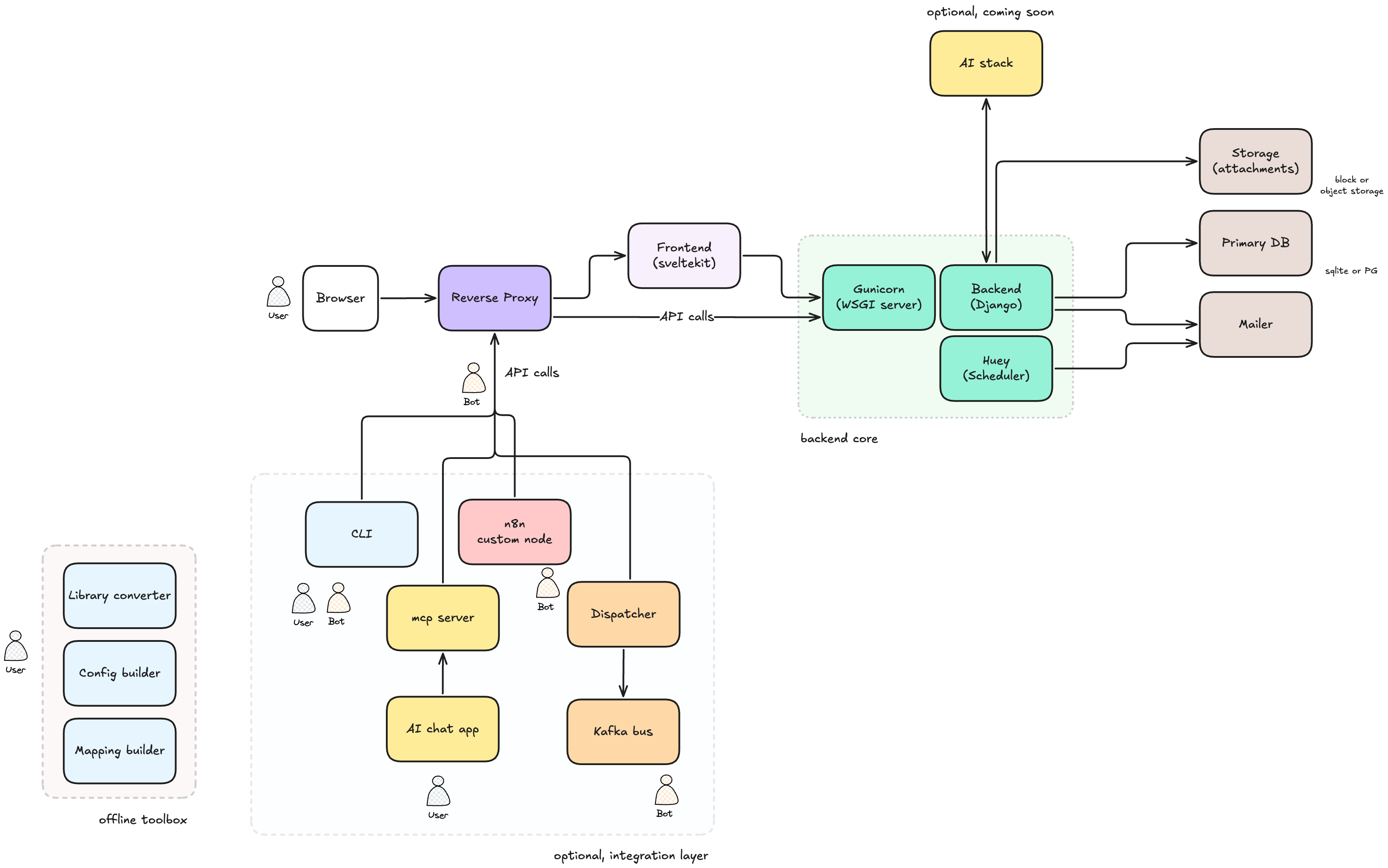
## 系统架构

## 用户文档
请查阅 上的在线文档。
## 支持的框架 🐙
1. ISO 27001:2013 & 27001:2022 🌐
2. NIST Cyber Security Framework (CSF) v1.1 🇺🇸
3. NIST Cyber Security Framework (CSF) v2.0 🇺🇸
4. NIS2 🇪🇺
5. SOC2 🇺🇸
6. PCI DSS 4.0.1 💳
7. CMMC v2 🇺🇸
8. PSPF 🇦🇺
9. General Data Protection Regulation (GDPR): Full text and checklist from GDPR.EU 🇪🇺
10. Essential Eight 🇦🇺
11. NYDFS 500 with 2023-11 amendments 🇺🇸
12. DORA (Act, RTS, ITS and GL) 🇪🇺
13. NIST AI Risk Management Framework 🇺🇸🤖
14. NIST SP 800-53 rev5 🇺🇸
15. France LPM/OIV rules 🇫🇷
16. CCB CyberFundamentals Framework 🇧🇪
17. NIST SP-800-66 (HIPAA) 🏥
18. HDS/HDH 🇫🇷
19. OWASP Application Security Verification Standard (ASVS) 4 🐝🖥️
20. RGS v2.0 🇫🇷
21. AirCyber ✈️🌐
22. Cyber Resilience Act (CRA) 🇪🇺
23. TIBER-EU 🇪🇺
24. NIST Privacy Framework 🇺🇸
25. TISAX (VDA ISA) v5.1 and v6.0 🚘
26. ANSSI hygiene guide 🇫🇷
27. Essential Cybersecurity Controls (ECC) 🇸🇦
28. CIS Controls v8\* 🌐
29. CSA CCM (Cloud Controls Matrix)\* ☁️
30. FADP (Federal Act on Data Protection) 🇨🇭
31. NIST SP 800-171 rev2 (2021) 🇺🇸
32. ANSSI : recommandations de sécurité pour un système d'IA générative 🇫🇷🤖
33. NIST SP 800-218: Secure Software Development Framework (SSDF) 🖥️
34. GSA FedRAMP rev5 ☁️🇺🇸
35. Cadre Conformité Cyber France (3CF) v1 (2021) ✈️🇫🇷
36. ANSSI : SecNumCloud ☁️🇫🇷
37. Cadre Conformité Cyber France (3CF) v2 (2024) ✈️🇫🇷
38. ANSSI : outil d’autoévaluation de gestion de crise cyber 💥🇫🇷
39. BSI: IT-Grundschutz-Kompendium 🇩🇪
40. NIST SP 800-171 rev3 (2024) 🇺🇸
41. ENISA: 5G Security Controls Matrix 🇪🇺
42. OWASP Mobile Application Security Verification Standard (MASVS) 🐝📱
43. Agile Security Framework (ASF) - baseline - by intuitem 🤗
44. ISO 27001:2013 🌐 (For legacy and migration)
45. EU AI Act 🇪🇺🤖
46. FBI CJIS 🇺🇸👮
47. Operational Technology Cybersecurity Controls (OTCC) 🇸🇦
48. Secure Controls Framework (SCF) 🇺🇸🌐
49. NCSC Cyber Assessment Framework (CAF) 🇬🇧
50. California Consumer Privacy Act (CCPA) 🇺🇸
51. California Consumer Privacy Act Regulations 🇺🇸
52. NCSC Cyber Essentials 🇬🇧
53. Directive Nationale de la Sécurité des Systèmes d'Information (DNSSI) Maroc 🇲🇦
54. Part-IS ✈️🇪🇺
55. ENS Esquema Nacional de seguridad 🇪🇸
56. Korea ISA ISMS-P 🇰🇷
57. Swiss ICT minimum standard 🇨🇭
58. Adobe Common Controls Framework (CCF) v5 🌐
59. BSI Cloud Computing Compliance Criteria Catalogue (C5) 🇩🇪
60. Référentiel d’Audit de la Sécurité des Systèmes d’Information, ANCS Tunisie 🇹🇳
61. ECB Cyber resilience oversight expectations for financial market infrastructures 🇪🇺
62. Mindeststandard-des-BSI-zur-Nutzung-externer-Cloud-Dienste (Version 2.1) 🇩🇪
63. Formulaire d'évaluation de la maturité - niveau fondamental (DGA) 🇫🇷
64. NIS2 technical and methodological requirements 2024/2690 🇪🇺
65. Saudi Arabian Monetary Authority (SAMA) Cybersecurity Framework 🇸🇦
66. Guide de sécurité des données (CNIL) 🇫🇷
67. International Traffic in Arms Regulations (ITAR) 🇺🇸
68. Federal Trade Commission (FTC) Standards for Safeguarding Customer Information 🇺🇸
69. OWASP's checklist for LLM governance and security 🌐
70. Recommandations pour les architectures des systèmes d’information sensibles ou à diffusion restreinte (ANSSI) 🇫🇷
71. CIS benchmark for Kubernetes v1.10 🌐
72. De tekniske minimumskrav for statslige myndigheder 🇩🇰
73. Google SAIF framework 🤖
74. Recommandations relatives à l'administration sécurisée des SI (ANSSI) 🇫🇷
75. Prudential Standard CPS 230 - Operational Risk Management (APRA) 🇦🇺
76. Prudential Standard CPS 234 - Information Security (APRA) 🇦🇺
77. Vehicle Cyber Security Audit (VCSA) v1.1 🚘
78. Cisco Cloud Controls Framework (CCF) v3.0 ☁️🌐
79. FINMA - Circular 2023/01 - Operational risks and resilience - Banks 🇨🇭
80. Post-Quantum Cryptography (PQC) Migration Roadmap (May 2025) 🔐
81. Cloud Sovereignty Framework - 1.2.1 - Oct 2025 🇪🇺
82. ISO 22301:2019 outline - Business continuity management systems 🌐
83. CCB CyberFundamentals Framework 2025 🇧🇪
84. Prestataires de détection des incidents de sécurité (PDIS) - Référentiel d’exigences 🇫🇷
85. Vendor Due Diligence - simple baseline - intuitem 🌐
86. Points de contrôle Active Directory (AD) - ANSSI 🇫🇷
87. ISO 42001:2023 outline - Artificial Intelligence Management System, including Annex A 🤖🌐
88. India's Digital Personal Data Protection Act (DPDPA) - 2023 🇮🇳
89. E-ITS (Estonia's national cyber security standard) - 2024 🇪🇪
90. Microsoft cloud security benchmark v1 - ☁️🌐
91. Baseline informatiebeveiliging Overheid 2 (BIO2) 🇳🇱
92. ANSSI : Questionnaire MonAideCyber 🇫🇷
93. ITSP.10.171 - Protecting specified information in non-Government of Canada systems and organizations 🇨🇦
94. CISA Vendor Supply Chain Risk Management (SCRM) Template 🇺🇸
95. European Sustainability Reporting Standards (ESRS) 🇪🇺
96. ITIL 4 Management Practices 🌐
97. NOREA - DORA in Control Framework v3.0 🇪🇺
98. NIS-1 transposition FR 🇫🇷
99. PSSI État 🇫🇷
100. Checklist de dossier d'homologation 🇫🇷
101. Cahier des charges Label EBIOS RM v3.1 🇫🇷
102. SecNumCloud v3.2 Annexe 2 : recommandations aux commanditaires ☁️🇫🇷
103. CCB CyberFundamentals Small - Self assessment 🇧🇪
104. Mit ATT&CK v18.1 - Threat catalog 🌐
105. Mitre D3FEND - Reference controls 🌐
106. OWASP Top 10 Web - Threat catalog 🐝🌐
107. OWASP MAS Threat Modelling Guide - Threat catalog 🐝📱
108. CISA Cybersecurity Performance Goals (CPG) v2.0 🇺🇸
109. ANSSI : Référentiel Cyber France pour la réglmentation NIS2 (ReCyF) 🇫🇷
### 社区贡献
1. PGSSI-S (Politique Générale de Sécurité des Systèmes d'Information de Santé) 🇫🇷
2. ANSSI : Recommandations de configuration d'un système GNU/Linux 🇫🇷
3. PSSI-MCAS (Politique de sécurité des systèmes d’information pour les ministères chargés des affaires sociales) 🇫🇷
4. ANSSI : Recommandations pour la protection des systèmes d'information essentiels 🇫🇷
5. ANSSI : Recommandations de sécurité pour l'architecture d'un système de journalisation 🇫🇷
6. ANSSI : Recommandations de sécurité relatives à TLS 🇫🇷
7. New Zealand Information Security Manual (NZISM) 🇳🇿
8. Clausier de sécurité numérique du Club RSSI Santé 🇫🇷
9. Référentiel National de Sécurité de l’Information (RNSI), MPT Algérie 🇩🇿
10. Misure minime di sicurezza ICT per le pubbliche amministrazioni, AGID Italia 🇮🇹
11. Framework Nazionale CyberSecurity v2, FNCS Italia 🇮🇹
12. Framework Nazionale per la Cybersecurity e la Data Protection, ACN Italia 🇮🇹
13. PSSIE du Bénin, ANSSI Bénin 🇧🇯
14. IGI 1300 / II 901 - Liste des exigences pour la mise en oeuvre d'un SI classifié (ANSSI) 🇫🇷
15. Référentiel Général de Sécurité 2.0 - Annexe B2 🇫🇷
16. Recommandations sur la sécurisation des systèmes de contrôle d'accès physique et de vidéoprotection 🇫🇷
17. Recommandations pour un usage sécurisé d’(Open)SSH 🇫🇷
18. Recommandations de sécurité relatives à IPsec pour la protection des flux réseau 🇫🇷
19. Recommandations relatives à l'interconnexion d'un système d'information à internet 🇫🇷
20. Guides des mécanismes cryptographiques 🇫🇷
21. Swift Customer Security Controls Framework (CSCF) v2025 🏦🌐
22. OWASP Application Security Verification Standard (ASVS) 5 🐝🖥️
23. NIST 800-82 (OT) - appendix 🏭🤖
24. RBI Master Direction 2023 - india 🏦🇮🇳
25. Loi 05-20 relative à la cybersécurité (Maroc) 🇲🇦
26. Lithuanian NIS2 Cybersecurity Law (Kibernetinio saugumo įstatymas) 🇱🇹
请查看 [库](/backend/library/libraries/) 和 [工具](/tools/),了解所使用的领域特定语言以及如何定义您自己的语言。
### 即将推出
- Indonesia PDP 🇮🇩
- OWASP SAMM
- COBAC R-2024/01
- ICO Data protection self-assessment 🇬🇧
- ASD ISM 🇦🇺
- 以及更多:请在 [Discord](https://discord.gg/qvkaMdQ8da) 上提问。如果是开放标准,我们将免费为您实现 😉
## 添加您自己的自定义库
库可以代表一个框架、一个威胁目录、一组参考控制,甚至是一个自定义风险矩阵。
现在可以 **直接从 Excel 文件** 加载库。无需事先手动将其转换为 YAML —— 当上传 Excel 文件时,转换会在内部处理。
请查看 `tools` 目录及其 [专门的自述文件](tools/README.md),其中描述了 Excel 中库源文件的预期格式。`excel` 子目录包含用作现有库源的示例 XLSX 文件,可用作创建您自己库的模板。
要从 Excel 文件加载库,请转到 **治理 (Governance) → 库 (Library)** 页面,点击 **加载 (Load)**,然后选择您的 Excel 源文件。任何验证或解析错误都将在导入过程中报告。
### 可选:将库转换为 YAML
虽然可以直接加载 Excel 文件,但仍然可以使用外部 Python 脚本将库源文件转换为 YAML:
- `convert_library_v2.py` 帮助您从简单的 Excel 文件生成库。一旦您的项目按预期格式结构化,运行脚本即可生成相应的 YAML 文件。
- `tools` 目录还包含针对特定框架的专用转换器(例如 CIS 或 CCM Controls)。
### 创建映射库
为了促进框架之间映射的创建,您可以使用 `prepare_mapping_v2.py` 工具。它基于两个现有的 YAML 格式框架库生成一个 Excel 文件。填写映射后,生成的 Excel 文件可以:
- 直接加载到应用程序中,或者
- 使用 `convert_library_v2.py` 转换为 YAML。
## 社区
加入我们的 [开放 Discord 社区](https://discord.gg/qvkaMdQ8da),与团队和其他 GRC 专家互动。
## 测试云版本
## 本地测试 🚀
为了以直接的方式在本地运行 CISO Assistant,您可以使用 Docker compose。
0. 更新 docker
确保您拥有最新版本的 docker (>= 27.0)。
1. 克隆仓库
```
git clone --single-branch -b main https://github.com/intuitem/ciso-assistant-community.git
cd ciso-assistant-community
```
2. 启动用于预构建镜像的 docker-compose 脚本:
```
./docker-compose.sh
```
_或者_,您可以使用此变体为您的特定架构构建 docker 镜像:
```
./docker-compose-build.sh
```
当被询问时,输入您的超级用户的电子邮件和密码。
然后,您可以通过 Web 浏览器访问 [https://localhost:8443/](https://localhost:8443/) 使用 CISO Assistant。
对于后续执行,直接使用 "docker compose up"。
## 设置 CISO Assistant 进行开发
### 要求
- Python 3.14+
- pip 25.3+
- poetry 2.0+
- node 24+
- npm 10.2+
- pnpm 10.30+
- yaml-cpp (`brew install yaml-cpp libyaml` 或 `apt install libyaml-cpp-dev`)
### 运行后端
1. 克隆仓库。
```
git clone git@github.com:intuitem/ciso-assistant-community.git
cd ciso-assistant-community
```
2. 在父文件夹中创建一个文件(例如 ../myvars),通过复制和修改以下代码并将 `""` 替换为您的私人值来存储您的环境变量。注意不要将此文件提交到您的 git 仓库。
**强制性变量**
后端中的所有变量都有方便的默认值。
**推荐变量**
```
export DJANGO_DEBUG=True
# 默认 URL 设置为 http://localhost:5173,但您可以更改它,例如通过 Caddy proxy 使用 https
export CISO_ASSISTANT_URL=https://localhost:8443
# 例如使用 Mailhog 设置开发邮件服务器
export EMAIL_HOST_USER=''
export EMAIL_HOST_PASSWORD=''
export DEFAULT_FROM_EMAIL=ciso-assistant@ciso-assistantcloud.com
export EMAIL_HOST=localhost
export EMAIL_PORT=1025
export EMAIL_USE_TLS=True
```
**其他变量**
```
# CISO Assistant 默认使用 SQLite,但您可以通过声明这些变量来设置 PostgreSQL
export POSTGRES_NAME=ciso-assistant
export POSTGRES_USER=ciso-assistantuser
export POSTGRES_PASSWORD=
export POSTGRES_PASSWORD_FILE= # alternative way to specify password
export DB_HOST=localhost
export DB_PORT=5432 # optional, default value is 5432
# CISO Assistant 默认使用文件系统存储后端。
# 您可以通过声明这些变量来使用 S3 Bucket
# 在启动 CISO Assistant 之前必须创建 S3 bucket
export USE_S3=True
export AWS_STORAGE_BUCKET_NAME=
export AWS_S3_REGION_NAME= # optional, e.g., us-east-1
# S3 认证选项 1:Access Key(用于独立部署或兼容 S3 的服务)
export AWS_ACCESS_KEY_ID=
export AWS_SECRET_ACCESS_KEY=
export AWS_S3_ENDPOINT_URL= # required for S3-compatible services (e.g., MinIO)
# S3 认证选项 2:IRSA(用于 Kubernetes/EKS 部署)
# 当在启用了 IAM Roles for Service Accounts (IRSA) 的 EKS 上运行时,
# 这些环境变量会由 pod 的 service account 自动注入。
# 无需显式配置 - 只需确保设置了 USE_S3=True 和 AWS_STORAGE_BUCKET_NAME。
# export AWS_WEB_IDENTITY_TOKEN_FILE=/var/run/secrets/eks.amazonaws.com/serviceaccount/token
# export AWS_ROLE_ARN=arn:aws:iam::123456789012:role/ciso-assistant-s3-role
# 添加第二个备用邮件服务器(即将弃用,不再推荐)
export EMAIL_HOST_RESCUE=
export EMAIL_PORT_RESCUE=587
export EMAIL_HOST_USER_RESCUE=
export EMAIL_HOST_PASSWORD_RESCUE=
export EMAIL_USE_TLS_RESCUE=True
# 您可以定义第一个超级用户的邮箱,这对自动化很有用。系统会向超级用户发送一封邮件用于密码初始化
export CISO_SUPERUSER_EMAIL=
# 默认情况下,Django secret key 在每次启动 CISO Assistant 时随机生成。这对快速测试很方便,
# 但不建议用于生产环境,因为它可能会中断会话(详情请参阅
# [此主题](https://stackoverflow.com/questions/15170637/effects-of-changing-djangos-secret-key))。
# 要设置固定的 secret key,请使用环境变量 DJANGO_SECRET_KEY。
export DJANGO_SECRET_KEY=...
# 用于运行不受信任代码的沙盒模式(例如库 excel 文件)
# 警告:在生产环境中必须启用沙盒模式。
export ENABLE_SANDBOX=True # optional, default value is True in production enfironments (DJANGO_DEBUG=False) and False in development environments (DJANGO_DEBUG=True).
# 日志配置
export LOG_LEVEL=INFO # optional, default value is INFO. Available options: DEBUG, INFO, WARNING, ERROR, CRITICAL
export LOG_FORMAT=plain # optional, default value is plain. Available options: json, plain
# 认证选项
export AUTH_TOKEN_TTL=3600 # optional, default value is 3600 seconds (60 minutes). It defines the time to live of the authentication token
export AUTH_TOKEN_AUTO_REFRESH=True # optional, default value is True. It defines if the token TTL should be refreshed automatically after each request authenticated with the token
export AUTH_TOKEN_AUTO_REFRESH_TTL=36000 # optional, default value is 36000 seconds (10 hours). It defines the time to live of the authentication token after auto refresh. You can disable it by setting it to 0.
```
3. 安装 poetry
访问 poetry 网站获取说明:
4. 安装所需的依赖项。
```
poetry install
```
5. 推荐:安装 pre-commit hooks。
```
pre-commit install
```
6. 如果您想设置 Postgres:
- 启动以下命令之一以进入 Postgres:
- `psql as superadmin`
- `sudo su postgres`
- `psql`
- 创建数据库 "ciso-assistant"
- `create database ciso-assistant;`
- 创建用户 "ciso-assistantuser" 并授予其访问权限
- `create user ciso-assistantuser with password '';`
- `grant all privileges on database ciso-assistant to ciso-assistantuser;`
7. 如果您想设置 s3 bucket:
- 选择您的 s3 提供商或使用以下命令尝试 miniO 的 s3 功能:
- `docker run -p 9000:9000 -p 9001:9001 -e "MINIO_ROOT_USER=XXX" -e "MINIO_ROOT_PASSWORD=XXX" quay.io/minio/minio server /data --console-address ":9001"`
- 您现在可以在 上检查您的 bucket
- 使用您在 docker run 环境变量中填写的凭据填写登录信息
- 在后端目录中导出所有关于 S3 的环境变量
- 您可以在上面的推荐变量中查看列表
8. 应用迁移。
```
poetry run python manage.py migrate
```
9. 创建一个 Django 超级用户,该用户将成为 CISO Assistant 管理员。
```
poetry run python manage.py createsuperuser
```
10. 运行开发服务器。
```
poetry run python manage.py runserver
```
11. 对于 Huey(任务运行器)
- 准备一个 mailer 进行测试。
- 在单独的 shell 中运行 `python manage.py run_huey -w 2 -k process` 或等效命令。
- 您可以使用 `MAIL_DEBUG` 在控制台上显示邮件以便于调试
### 运行前端
1. cd 进入前端目录
```
cd frontend
```
2. 安装依赖项
```
npm install -g pnpm
pnpm install
```
3. 启动开发服务器(确保 django 应用程序正在运行)
```
pnpm run dev
```
4. 在 访问前端
5. 环境变量
前端中的所有变量都有方便的默认值。
如果您将前端移动到另一台主机,您应该设置以下变量:PUBLIC_BACKEND_API_URL。其默认值为 。
PUBLIC_BACKEND_API_EXPOSED_URL 对于 SSO 的正常运行是必要的。它指向浏览器看到的 API 的 URL。它应该等于后端中 CISO_ASSISTANT_URL 与 "/api" 的连接。
当您启动 "node server" 而不是 "pnpm run dev" 时,您需要将 ORIGIN 变量设置为与后端中的 CISO_ASSISTANT_URL 相同的值(例如 )。
### 管理迁移
迁移由版本控制跟踪,
对于产品的第一个版本,建议从干净的迁移开始。
注意:要清理现有的迁移,请键入:
```
find . -path "*/migrations/*.py" -not -name "__init__.py" -delete
find . -path "*/migrations/*.pyc" -delete
```
在更改(或清理)之后,需要重新生成迁移文件:
```
poetry run python manage.py makemigrations
poetry run python manage.py migrate
```
这些迁移文件应由版本控制跟踪。
### 测试套件
要在后端运行 API 测试,只需在后端文件夹的 shell 中键入 "poetry run pytest"。
要在前端运行功能测试,请执行以下操作:
- 在前端文件夹中,启动以下命令:
```
tests/e2e-tests.sh
```
测试工具的目标是防止任何回归,即所有测试都必须成功,无论是后端还是前端。
## API 和 Swagger
- 交互式 API 文档 仅在开发模式下可用。
要启用它,请在启动后端之前设置 `export DJANGO_DEBUG=True`。
- 服务器运行后,文档将可在 `/api/schema/swagger/` 访问,
例如:。
要通过 Swagger 或直接通过 HTTP 调用与 API 交互:
1. 通过向 `/api/iam/login/` 发送包含请求体中凭据的 POST 请求进行身份验证。响应将包含一个身份验证 token。
2. 在后续请求的 header 中包含此 token 为:`Authorization: Token `
⚠️ 注意:使用 `Token`,**而不是** `Bearer`。
使用交互式 Swagger UI 时,只需登录,token 将自动用于后续请求。
## 为生产环境设置 CISO Assistant
docker-compose-prod.yml 突出显示了相关的配置,在前端前面有一个 Caddy 代理。它仅为 SSO 公开 API 调用。请注意,docker-compose.yml 公开了完整的 API,这尚不建议用于生产环境。
出于安全原因设置 DJANGO_DEBUG=False。
## 支持的语言 🌐
1. FR: French
2. EN: English
3. AR: Arabic
4. PT: Portuguese
5. ES: Spanish
6. DE: German
7. NL: Dutch
8. IT: Italian
9. PL: Polish
10. RO: Romanian
11. HI: Hindi
12. UR: Urdu
13. CS: Czech
14. SV: Swedish
15. ID: Indonesian
16. DA: Danish
17. HU: Hungarian
18. UK: Ukrainian
19. EL: Greek
20. TR: Turkish
21. HR: Croatian
22. ZH: Chinese (Simplified)
## 贡献者 🤝
## 技术栈 💜
- [Django](https://www.djangoproject.com/) - Python Web 开发框架
- [SvelteKit](https://kit.svelte.dev/) - 前端框架
- [eCharts](https://echarts.apache.org) - 图表库
- [unovis](https://unovis.dev) - 补充图表库
- [Gunicorn](https://gunicorn.org/) - 用于 UNIX 的 Python WSGI HTTP 服务器
- [Caddy](https://caddyserver.com) - 最酷的反向代理
- [Gitbook](https://www.gitbook.com) - 文档平台
- [PostgreSQL](https://www.postgresql.org/) - 开源 RDBMS
- [SQLite](https://www.sqlite.org/index.html) - 开源 RDBMS
- [Docker](https://www.docker.com/) - 容器引擎
- [inlang](https://inlang.com/) 全球化软件的生态系统
- [Huey](https://huey.readthedocs.io/en/latest/) - 轻量级任务队列
## 安全
我们非常注意遵循安全最佳实践。请将任何问题报告给 。
## 许可证
此仓库包含 CISO Assistant 开源版 的源代码(根据 AGPL v3 发布),以及 CISO Assistant 商业版(Pro 和 Enterprise Editions,根据 intuitem 商业软件许可证发布)的源代码。采用这种单仓库方法是为了简单起见。
"enterprise" 顶级目录中的所有文件均根据 intuitem 商业软件许可证发布。
"enterprise" 顶级目录之外的所有文件均根据 [AGPLv3](https://choosealicense.com/licenses/agpl-3.0/) 发布。
有关详细信息,请参阅 [LICENSE.md](./LICENSE.md)。有关商业版的更多详细信息,您可以通过 联系我们。
除非另有说明,所有文件均归 intuitem 所有。
## 活动
标签:AppSec, CIS, CISO工具, DORA, GDPR, GPT, GRC平台, HIPAA, HTTP/HTTPS抓包, ISO 27001, NIST CSF, SOC 2, TPRM, 企业安全, 合规自动化, 安全合规, 安全态势, 安全治理, 安全运营, 开源安全工具, 态势感知, 扫描框架, 控制映射, 测试用例, 漏洞管理, 第三方风险管理, 网络代理, 网络安全, 网络安全, 网络资产管理, 请求拦截, 逆向工具, 逆向工程平台, 隐私保护, 隐私保护