Zedocun/lumma-stealer-clickfix-phishing-analysis
GitHub: Zedocun/lumma-stealer-clickfix-phishing-analysis
这是一个针对利用伪造 Windows 11 更新进行投递的 Lumma Stealer 钓鱼活动的详细调查报告与攻击链分析项目。
Stars: 0 | Forks: 0
# Lumma Stealer ClickFix 钓鱼分析
## 概述
本项目记录了与 **Lumma Stealer** 相关的钓鱼活动调查,该活动通过伪造的 **Windows 11 升级** 诱饵进行投递。
攻击链展示了用户如何接触到钓鱼电子邮件,被重定向至恶意登陆页面,并触发了可疑的浏览器归档处理活动。虽然没有确认有效载荷执行,但该案例提供了强有力的证据表明:
- 钓鱼投递
- 用户交互
- 恶意基础设施访问
- 可疑的归档下载与解压行为
## 调查范围
本分析基于来自以下方面的相关证据:
- SIEM 告警遥测
- 钓鱼电子邮件内容
- 恶意登陆页面截图
- 代理/网络日志
- 浏览器进程遥测
- Chrome 实用工具命令行活动
- IP 信誉分析
## 关键发现
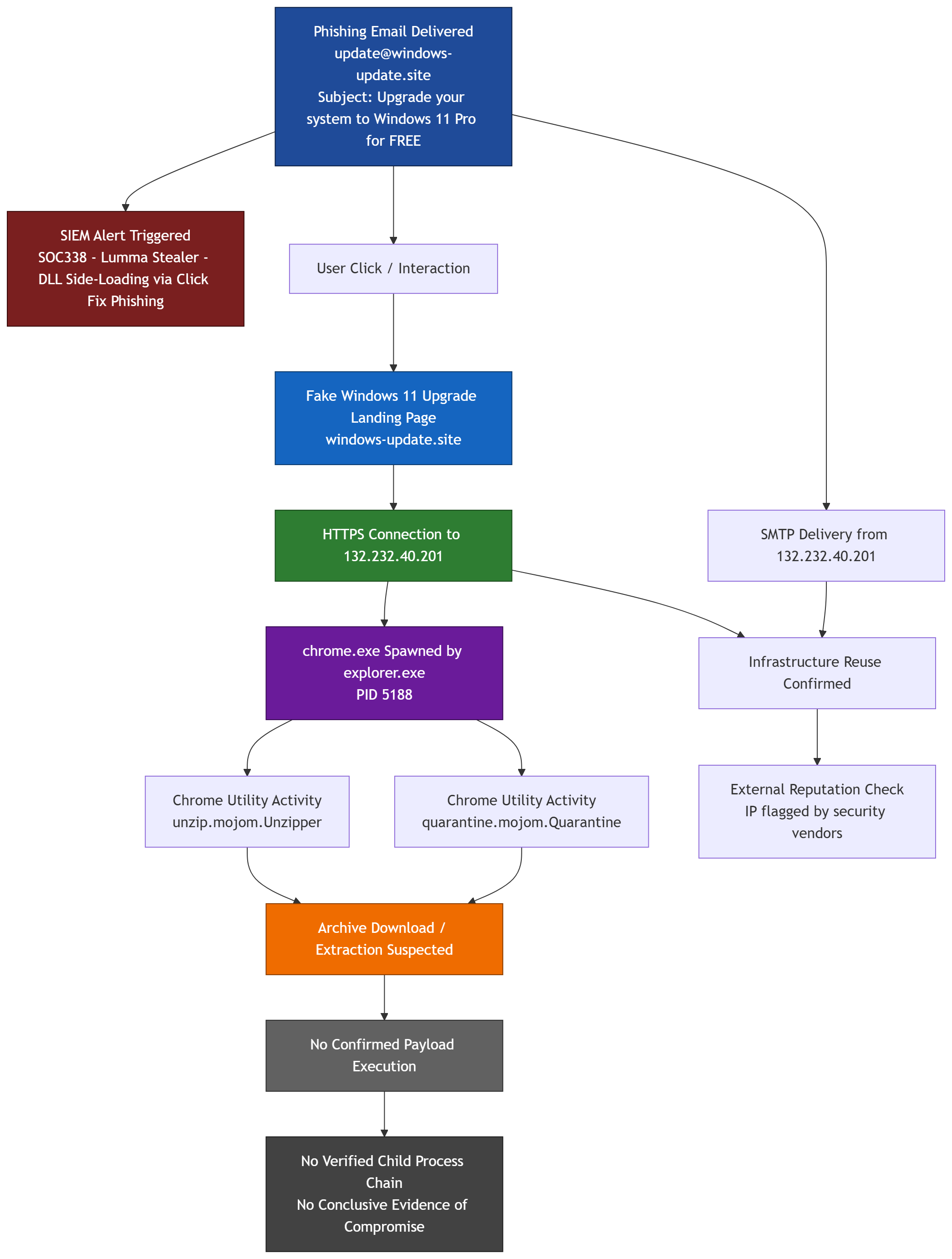
- 一封伪装成 Microsoft 的钓鱼电子邮件被投递给受害者。
- 该邮件使用的发件人地址为 `update@windows-update.site`。
- 邮件主题为:`Upgrade your system to Windows 11 Pro for FREE`。
- 钓鱼基础设施与 `132.232.40.201` 关联。
- 用户随后通过 HTTPS 连接到同一 IP。
- 端点遥测显示 `chrome.exe` 由 `explorer.exe` 启动,表明这是用户驱动的执行。
- Chrome 产生了涉及以下内容的归档相关实用工具活动:
- `unzip.mojom.Unzipper`
- `quarantine.mojom.Quarantine`
- 这强烈表明存在归档下载和解压行为。
- 浏览器活动之后未观察到恶意子进程执行。
## 攻击摘要
本调查中观察到的攻击流程:
1. 钓鱼电子邮件投递给用户
2. 用户与钓鱼诱饵进行交互
3. 浏览器连接到攻击者控制的基础设施
4. 加载伪造的 Windows 11 更新页面
5. Chrome 中出现可疑的归档处理活动
6. 未观察到确认的有效载荷执行
## 证据
### 1. SIEM 检测
调查始于一条关键的 SIEM 告警,该告警识别出了 **Lumma Stealer ClickFix 钓鱼** 模式。

告警包含以下内容:
- 规则:`SOC338 - Lumma Stealer - DLL Side-Loading via Click Fix Phishing`
- 来源:`update@windows-update.site`
- 主题:`Upgrade your system to Windows 11 Pro for FREE`
- SMTP IP:`132.232.40.201`
### 2. 钓鱼电子邮件
该钓鱼电子邮件伪装成 Microsoft/Windows 更新通知。

该消息利用了社会工程学主题,如紧迫感、免费升级措辞以及对 Microsoft 品牌的模仿。
### 3. 恶意登陆页面
用户交互后,受害者到达了一个伪造的 Windows 11 升级页面。

观察到的特征:
- 伪造的 Microsoft 视觉品牌
- “UPDATE NOW” 行动号召
- 制造压力和紧迫感的倒计时计时器
### 4. 网络关联
网络遥测确认受害者主机连接到了此前投递钓鱼电子邮件的同一 IP。

重要关联:
- 钓鱼电子邮件 SMTP IP:`132.232.40.201`
- 后续 HTTPS 目标 IP:`132.232.40.201`
这表明投递和用户交互均复用了同一基础设施。
### 5. IP 信誉
此次攻击中使用的 IP 在外部分析中显示出恶意信誉。

观察到的详细信息:
- IP:`132.232.40.201`
- 部分安全供应商将该 IP 标记为恶意
- 引用的 ASN:Tencent cloud infrastructure
这本身并不能证明已遭到入侵,但加强了恶意上下文。
### 6. 端点浏览器活动
端点遥测显示,在用户交互后不久出现了可疑的浏览器活动。

观察到的详细信息:
- 进程:`chrome.exe`
- 父进程:`explorer.exe`
- PID:`5188`
这表明是由用户发起的浏览器会话,而非后台服务进程。
### 7. 归档处理活动
Chrome 产生了与归档处理一致的实用工具活动。

观察到的命令行痕迹包括:
- `--utility-sub-type=unzip.mojom.Unzipmer`
- `--utility-sub-type=quarantine.mojom.Quarantine`
该模式强烈表明:
- 压缩归档下载
- 归档解压
- 隔离或浏览器安全处理
这与可疑的投递阶段一致。
## 时间线
| 时间 | 事件 |
|------|-------|
| Mar 13, 2025 09:44 AM | 钓鱼电子邮件投递 |
| Mar 13, 2025 09:44 AM | SIEM 告警触发 |
| Mar 13, 2025 11:26 PM | 内部主机通过 HTTPS 连接到 `132.232.40.201` |
| Mar 13, 2025 11:26:08 PM | 观察到 `chrome.exe` 活动 |
| Mar 13, 2025 11:26:08 PM | 观察到与归档相关的 Chrome 实用工具进程 |
## MITRE ATT&CK 映射
| 战术 | 技术 | ID |
|--------|-----------|----|
| 初始访问 | 钓鱼 | T1566 |
| 执行 | 用户执行 | T1204 |
| 防御规避 | 伪装 | T1036 |
| 命令与控制 | 应用层协议:Web 协议 | T1071.001 |
| 命令与控制 / 投递 | 入侵工具传输 | T1105 |
## 技术评估
本调查确认了:
- 成功的钓鱼投递
- 确认用户与攻击者基础设施交互
- 可疑的归档下载或解压行为
然而,未发现以下证据:
- PowerShell 执行
- 命令行 Shell 活动
- 次级有效载荷启动
- 下载后可疑子进程创建
- 确认的持久化
- 确认的数据外泄
### 最终评估
本案例似乎代表了 **由钓鱼驱动的恶意软件投递尝试**,该尝试已推进至 **投递和归档处理阶段**,但根据现有证据,**有效载荷执行未得到确认**。
## 失陷指标
| 类型 | 值 |
|------|-------|
| 域名 | `windows-update.site` |
| IP | `132.232.40.201` |
| 邮件发送者 | `update@windows-update.site` |
| 邮件主题 | `Upgrade your system to Windows 11 Pro for FREE` |
| 恶意软件家族 | Lumma Stealer |
## 经验教训
本案例强调了跨以下领域关联证据的重要性:
- 电子邮件安全遥测
- 代理/网络连接
- 端点进程活动
- 浏览器实用工具行为
- 外部基础设施信誉
即使未观察到完整的恶意软件执行,早期阶段的证据也足以识别并遏制恶意活动,从而在完全入侵发生之前进行处置。
## 图表

标签:C2 通信, Chrome 安全, DAST, ESC8, IP 声誉, Lumma Stealer, Object Callbacks, OpenCanary, Windows 11, 信息窃取木马, 可疑存档处理, 基础设施分析, 威胁情报, 子域枚举, 开发者工具, 恶意软件分析, 搜索语句(dork), 攻击链分析, 电子邮件欺诈, 社会工程学, 端点遥测, 网络钓鱼, 虚假更新, 诱饵文件, 进程分析