Panda1847/keyhunter-framework
GitHub: Panda1847/keyhunter-framework
一款专业级 API Key 泄露发现与情报收集框架,结合混合爬虫与反检测技术,帮助安全研究人员在授权范围内高效识别并验证暴露的 API 凭证。
Stars: 1 | Forks: 0
# KeyHunter 框架

## 高级 API Key 发现与情报收集
[](LICENSE)
[](https://github.com/Panda1847/keyhunter-framework/stargazers)
[](https://github.com/Panda1847/keyhunter-framework/network/members)
[](https://github.com/Panda1847/keyhunter-framework/issues)
[](https://github.com/Panda1847/keyhunter-framework/pulls)
## 概述
**KeyHunter Framework** 是一个专业级的开源网络安全研究工具,专为全面的 API Key 发现和情报收集而设计。它利用先进的 Web 抓取和爬虫技术,结合复杂的反检测机制,在各种在线平台上识别和验证 API Key。KeyHunter 专注于道德黑客攻击和授权安全测试,为研究人员和安全专业人员提供了一个强大的解决方案,用于发现与暴露的 API 凭证相关的潜在漏洞。
## 功能特性
* **反检测引擎**:采用 `curl_cffi` 进行 TLS 指纹欺骗,并使用 `nodriver` 实现无 CDP 的浏览器自动化,确保针对现代 Web 防御的隐秘操作。
* **智能代理管理器**:动态获取并轮换来自多个来源的代理,最大限度地降低 IP 被列入黑名单的风险,并增强操作的弹性。
* **混合爬虫**:支持静态和动态爬取方法,以确保对目标网站的全面覆盖,适应各种 Web 技术。
* **API Key Hunter**:利用全面的正则表达式模式库,准确识别超过 20 种流行服务的潜在 API Key,包括 OSINT、AI 和电信情报平台。
* **异步验证**:异步高效验证发现的 API Key,保持高性能并提供关于 Key 真实性的快速反馈。
## 支持的服务
KeyHunter Framework 能够识别多种服务的 API Key,包括但不限于:
| 类别 | 服务 |
|---|---|
| **AI/ML** | Tavily AI, Google Gemini, Claude, Grok |
| **OSINT/安全** | Shodan, Censys API, BinaryEdge API, GreyNoise API, IBM X-Force API |
| **通信** | Twilio |
| **邮箱验证** | Hunter.io |
| **通用** | 通用 API Key 模式 |
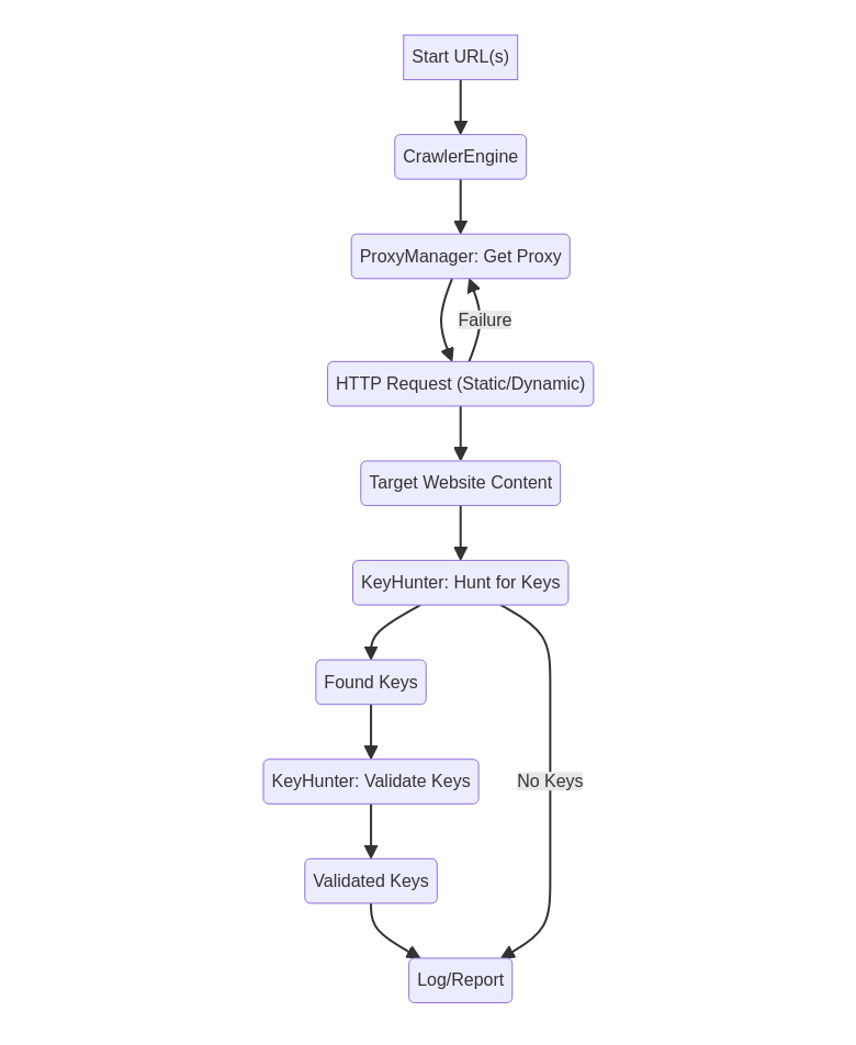
## 架构
KeyHunter Framework 采用模块化和可扩展的架构设计,如下图所示:

### 数据流
KeyHunter Framework 内部的数据流确保了高效且稳健的 API Key 发现:

## 安装
有关详细的安装说明,请参阅 [INSTALL.md](INSTALL.md)。
## 使用
有关全面的使用指南和示例,请参阅 [USAGE.md](USAGE.md)。
### 快速开始
1. **克隆仓库**:
git clone https://github.com/Panda1847/keyhunter-framework.git
cd keyhunter-framework
2. **运行安装程序**:
chmod +x hybrid_scraper/install.sh
sudo ./hybrid_scraper/install.sh
3. **激活虚拟环境并运行扫描**:
source venv/bin/activate
python3 hybrid_scraper/main.py --urls https://example.com --depth 2
对于动态爬取:
source venv/bin/activate
python3 hybrid_scraper/main.py --urls https://dynamic-app.com --dynamic
## 安全
有关安全实践和负责任披露的信息,请参阅 [SECURITY.md](SECURITY.md)。
## 免责声明
本工具仅供**教育和授权安全测试目的**使用。严禁在未经明确许可的情况下针对目标擅自使用本工具,这可能属于非法和不道德行为。开发者不对因使用本软件而造成的任何误用或损害负责。在进行任何扫描或爬取活动之前,请务必确保您已获得适当的授权。
标签:API安全, API密钥泄露检测, Credential Dumping, ESC4, JSON输出, KeyHunter, OSINT, Python安全工具, StruQ, 代理池, 代码生成, 动态爬虫, 反检测技术, 密码管理, 密钥挖掘, 对称加密, 指纹伪造, 渗透测试工具, 白帽黑客工具, 网络安全, 自动化审计, 逆向工具, 隐私保护, 静态爬虫