japan1988/multi-agent-mediation
GitHub: japan1988/multi-agent-mediation
一个研究/教育导向的多智能体编排框架,专注于故障闭环控制、人在回路决策门控和审计就绪的日志追踪。
Stars: 28 | Forks: 1
# 📘 Maestro Orchestrator — 编排框架(故障闭环 + HITL)
[](https://github.com/japan1988/multi-agent-mediation/stargazers)

[](https://github.com/japan1988/multi-agent-mediation/actions/workflows/python-app.yml)
[](https://github.com/japan1988/multi-agent-mediation/actions/workflows/tasukeru-analysis.yml)
## ⚠️ 目的与免责声明(研究与教育)
**这是一个研究/教育参考实现(原型)。**
请勿使用它执行或协助有害行为(例如:利用漏洞、入侵、监视、冒充、破坏或数据盗窃),或违反任何适用的条款/政策、法律,或您的服务及执行环境的内部规则。
本项目专注于**教育/研究**和**防御性验证**(例如:日志增长缓解以及验证故障闭环 + HITL 行为)。
其目的**并非**发布利用策略或助长不当行为。
### 风险 / 保证 / 责任
- **使用风险自负:** 请核实相关条款/政策。
- **优先使用隔离环境:** 从本地冒烟测试开始(无外部网络;无真实系统/数据)。
- **按原样提供 / 无保证:** 提供时不附带任何形式的保证。
- **责任限制:** 在适用法律允许的最大范围内,作者对因使用代码、文档或生成的制品(包括第三方的误用)而产生的损害不承担任何责任。
### 代码本免责声明
包含的代码本是一个**演示/参考制品**。请**勿**在实际部署中按原样使用;请根据您的要求、威胁模型和适用的政策/条款创建您自己的代码本。
代码本用于日志字段的紧凑编码/解码,**并非加密**(无保密性)。
### 测试与结果免责声明
冒烟测试和压力运行仅验证在特定运行条件下执行的情景。
它们**不**保证实际部署中的正确性、安全性、适用性或适销性。结果可能因操作系统/Python 版本、硬件、配置和操作使用而异。
🇯🇵 **日语版本:** [README.ja.md](README.ja.md)
## ⚡ 太长不看
- **故障闭环 + HITL** 门控工作台,用于谈判/调解风格的工作流(研究/教育)。
- **可重现性优先**:种子运行 + `pytest` 契约检查(词汇表/不变量)。
- **审计就绪**:最小化 ARL 日志;可选的仅事件 ARL 索引(`INC#...`)以避免日志膨胀。
## 概述
Maestro Orchestrator 是一个研究/教育编排框架,其优先级如下:
- **故障闭环**
如果不确定、不稳定或有风险 → 不要静默继续。
- **HITL(Human-in-the-Loop,人在回路)**
需要人工判断的决策将被显式上报。
- **可追溯性**
决策流通过最小化 ARL 日志实现审计就绪且可重现。
本仓库包含实现参考(文档编排器)以及用于谈判、调解、治理风格工作流和门控行为的模拟工作台。
## 最新更新(本仓库的变更内容)
本次更新添加了紧急契约模拟器的打包 zip 包。
- 新增:`docs/mediation_emergency_contract_sim_pkg.zip`(v5.1.2 便捷包)
- 原因:可快速下载/运行以进行可重现的冒烟/压力测试(种子化),无需更改入口点
- 权威事实来源(权威逻辑):
- `mediation_emergency_contract_sim_v5_1_2.py`
- `pytest -q tests/test_v5_1_codebook_consistency.py`
- CI 影响:无(docs 制品;非入口点)
- 注意:zip 包是**生成/便捷制品**(可审查的证据,非权威逻辑)。使用前请审查。
### 本次更新中的修复(旧草稿 → 当前)
本次更新修复了在之前的 v5.1.2 草稿中发现的两个规模问题:
- **仅事件持久化不匹配**
- 问题:某些非事件事件被强制持久化为 FULL ARL 行(例如,评估/奖励),这可能导致即使在正常运行中日志也会膨胀。
- 修复:评估/奖励事件现在作为 **SUMMARY** 发出(无强制持久化)。ARL 持久化保持**仅事件**。
- **唯一 `run_id` 下的预上下文候选项增长**
- 问题:当 `full_context_n > 0` 且每次运行使用唯一的 `run_id` 时,内存中的候选项缓冲区可能会在大型运行中累积。
- 修复:每次运行结束时显式丢弃每次运行的候选项缓冲区(`drop_candidates_for_run(run_id)`)。
## 快速开始(推荐路径)
推荐使用 v5.1.x 进行可重现性 + 契约检查;v4.x 保留为旧版稳定工作台。
从一个脚本开始,确认行为和日志,然后扩展。
### 1) 运行推荐的紧急契约模拟器(v5.1.2)
可选包:`docs/mediation_emergency_contract_sim_pkg.zip`(仅供参考)
```
python mediation_emergency_contract_sim_v5_1_2.py --runs 100
```
### 2) 运行契约测试(v5.1.x:模拟器 + 代码本一致性)
```
pytest -q tests/test_v5_1_codebook_consistency.py
```
### 3) 检查 / 锁定演示代码本(v5.1-demo.1)
* `log_codebook_v5_1_demo_1.json`(演示代码本;交换制品时锁定版本)
* 注意:代码本**不是加密**(无保密性)。
### 4) 可选:运行旧版稳定工作台(v4.8)
```
python mediation_emergency_contract_sim_v4_8.py
pytest -q tests/test_mediation_emergency_contract_sim_v4_8_smoke_metrics.py
```
### 5) 可选:检查证据包(v4.8 生成的制品)
* `docs/artifacts/v4_8_artifacts_bundle.zip`
证据包是测试/运行生成的制品。
权威事实来源是生成器脚本 + 测试。
## 压力测试(默认安全)
v5.1.2 旨在默认避免内存膨胀:
* 仅聚合模式(默认 `keep_runs=False`):不在内存中保留完整的每次运行结果。
* 可选:仅在异常运行时保存 ARL(带有 `INC#...` 的事件索引)。
### A) 轻量级冒烟测试 → 中等压力(推荐坡度)
```
# 1) Smoke
python mediation_emergency_contract_sim_v5_1_2.py --runs 200
# 2) 中等压力(仍为仅聚合模式)
python mediation_emergency_contract_sim_v5_1_2.py --runs 10000 --seed 42
```
### B) 强制事件(示例:200 次运行中 10% 伪造率)
这应能可靠地创建一些异常运行,并在启用时生成 `INC#` 文件:
```
python mediation_emergency_contract_sim_v5_1_2.py \
--runs 200 \
--fabricate-rate 0.1 \
--seed 42 \
--save-arl-on-abnormal \
--arl-out-dir arl_out \
--max-arl-files 1000
```
输出(当发生异常运行时):
* `arl_out/INC#000001__SIM#B000xx.arl.jsonl`(事件 ARL)
* `arl_out/incident_index.jsonl`(每个事件一行)
* `arl_out/incident_counter.txt`(持久化计数器)
提示:保持 `--max-arl-files` 以限制磁盘增长。
## 图表与文档
在此浏览所有图表和包:**[docs/README.md](docs/README.md)**
关键图表:
* 紧急契约概览(v5.1.2):[docs/architecture_v5_1_2_emergency_contract_overview.png](docs/architecture_v5_1_2_emergency_contract_overview.png)
* 架构(代码对齐):[docs/architecture_code_aligned.png](docs/architecture_code_aligned.png)
* 未知进度 + HITL 图:[docs/architecture_unknown_progress.png](docs/architecture_unknown_progress.png)
* 多智能体层级:[docs/multi_agent_hierarchy_architecture.png](docs/multi_agent_hierarchy_architecture.png)
* 情感上下文流:[docs/sentiment_context_flow.png](docs/sentiment_context_flow.png)
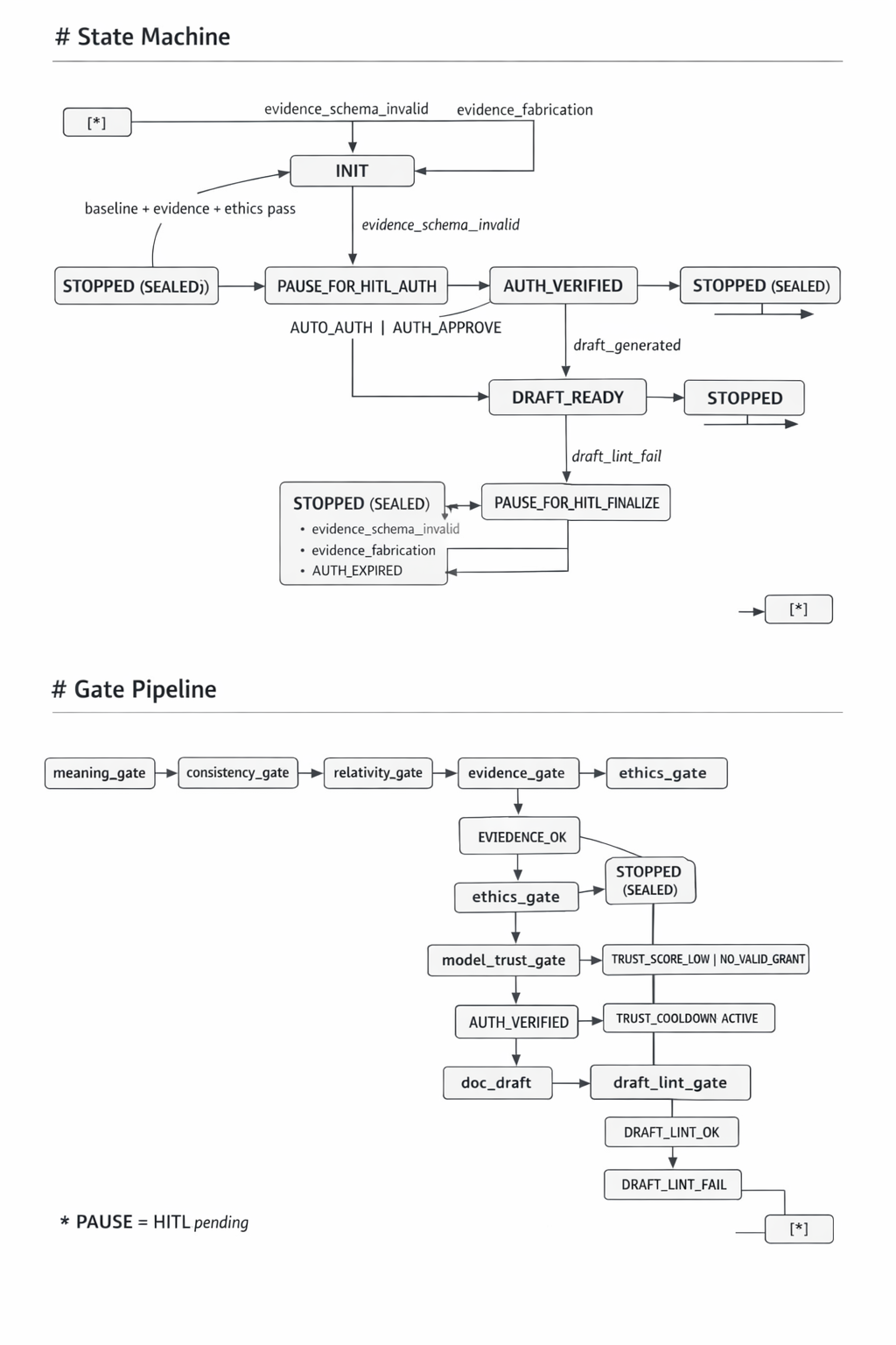
## 架构(高层)
审计就绪且故障闭环的控制流:
```
agents
→ mediator (risk / pattern / fact)
→ evidence verification
→ HITL (pause / reset / ban)
→ audit logs (ARL)
```
### 架构(概览,v5.1.2)
仅文档。无逻辑更改。
标签:AI安全, AutoGen, Chat Copilot, Fail-closed, LangChain, LLM应用开发, PE 加载器, PyRIT, Python, 中间件, 人在回路, 仲裁框架, 协作式AI, 可复现性, 多智能体工作流, 多智能体系统, 安全规则引擎, 审计日志, 提示注入防御, 无后门, 时序数据库, 智能体编排, 沙箱测试, 治理机制, 源代码安全, 调解协商, 轻量级, 逆向工具