W0rthlessS0ul/FZ_nRF24_jammer
GitHub: W0rthlessS0ul/FZ_nRF24_jammer
基于 Flipper Zero 和 nRF24 模块的开源射频干扰工具,可对蓝牙、BLE、Wi-Fi、Zigbee 及无人机等 2.4GHz 频段无线通信进行信号压制。
Stars: 164 | Forks: 8
🌟 FZ nRF24 Jammer 🌟
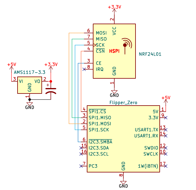
一个 nRF24
### HSPI 连接
| **nRF24** | **Flipper Zero GPIO** |
|--------------|-----------------------|
| CE | B2 |
| CSN | A4 |
| SCK | B3 |
| MOSI | A7 |
| MISO | A6 |
| IRQ | |
### 电源连接
| **AMS1117** | **Flipper Zero GPIO** |
|-------------|-----------------------|
| VIN | 5V |
| GND | GND |
| **nRF24** | **AMS1117** | **电容** |
|-----------|-------------|---------------|
| VCC | OUT | + |
| GND | GND | - |

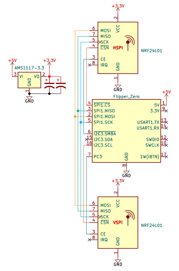
两个 nRF24
### HSPI 连接
| **nRF24** | **Flipper Zero GPIO** |
|--------------|-----------------------|
| CE | B2 |
| CSN | A4 |
| SCK | B3 |
| MOSI | A7 |
| MISO | A6 |
| IRQ | |
### VSPI 连接
| **nRF24** | **Flipper Zero GPIO** |
|--------------|-----------------------|
| CE | C3 |
| CSN | C0 |
| SCK | B3 |
| MOSI | A7 |
| MISO | A6 |
| IRQ | |
### 电源连接
| **AMS1117** | **Flipper Zero GPIO** |
|-------------|-----------------------|
| VIN | 5V |
| GND | GND |
| **nRF24** | **AMS1117** | **电容** |
|-----------|-------------|---------------|
| VCC | OUT | + |
| GND | GND | - |

###### 在这两种配置(HSPI 和 VSPI)中,使用了相同的 SCK、MOSI 和 MISO 引脚。这不是错误——SPI 接口可以共享时钟和数据线,而正确的操作是通过独立的控制信号(CSN 和 CE)来保证的
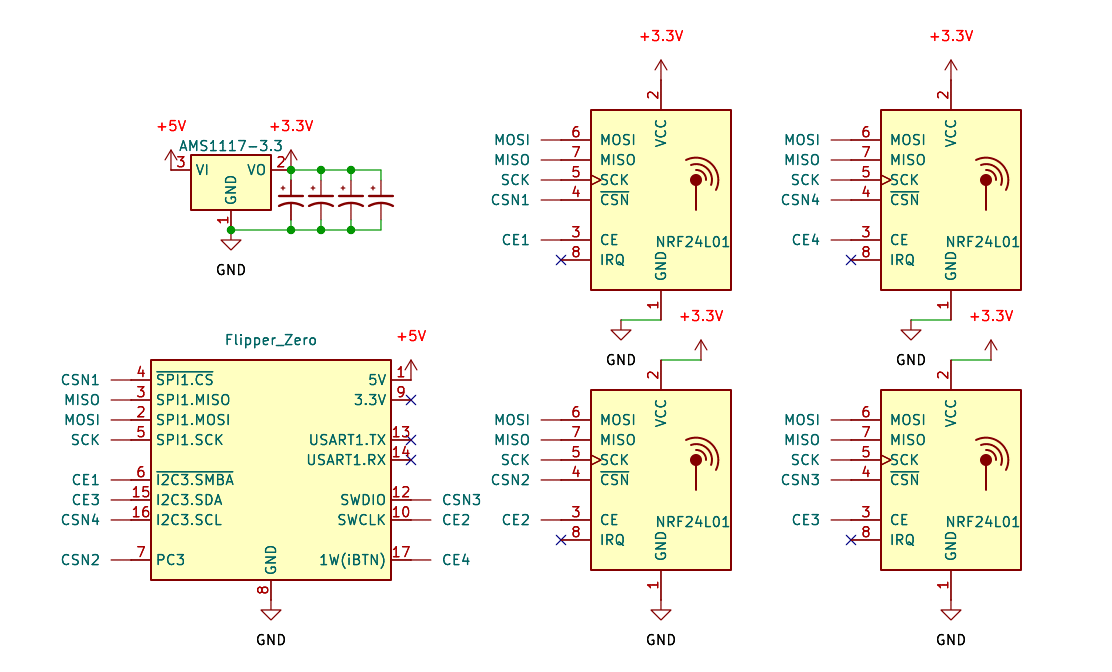
四个 nRF24
### 连接第一个 nRF24 模块
| **nRF24** | **Flipper Zero GPIO** |
|--------------|-----------------------|
| CE | B2 |
| CSN | A4 |
| SCK | B3 |
| MOSI | A7 |
| MISO | A6 |
| IRQ | |
### 连接第二个 nRF24 模块
| **nRF24** | **Flipper Zero GPIO** |
|--------------|-----------------------|
| CE | SWC |
| CSN | C3 |
| SCK | B3 |
| MOSI | A7 |
| MISO | A6 |
| IRQ | |
### 连接第三个 nRF24 模块
| **nRF24** | **Flipper Zero GPIO** |
|--------------|-----------------------|
| CE | C1 |
| CSN | SIO |
| SCK | B3 |
| MOSI | A7 |
| MISO | A6 |
| IRQ | |
### 连接第四个 nRF24 模块
| **nRF24** | **Flipper Zero GPIO** |
|--------------|-----------------------|
| CE | 1W |
| CSN | C0 |
| SCK | B3 |
| MOSI | A7 |
| MISO | A6 |
| IRQ | |
### 电源连接
| **AMS1117** | **Flipper Zero GPIO** |
|-------------|-----------------------|
| VIN | 5V |
| GND | GND |
| **nRF24** | **AMS1117** | **电容** |
|-----------|-------------|---------------|
| VCC | OUT | + |
| GND | GND | - |

###### 在这两种配置(HSPI 和 VSPI)中,使用了相同的 SCK、MOSI 和 MISO 引脚。这不是错误——SPI 接口可以共享时钟和数据线,而正确的操作是通过独立的控制信号(CSN 和 CE)来保证的
标签:BLE干扰, CSV导出, DIY硬件, Flipper Zero, GPIO编程, nRF24, RF干扰, Wi-Fi干扰, Zigbee干扰, 信号压制, 信号屏蔽, 客户端加密, 射频干扰, 嵌入式开发, 无人机劫持, 无线干扰, 无线电安全, 模块组装, 物联网安全, 硬件项目, 硬件黑客, 网络安全, 蓝牙干扰, 赛博朋克硬件, 隐私保护