利用 github 提供的 api监控 git 泄漏。
作者:Sec-Labs | 发布时间:
github_monitor
项目介绍
由于很多猪队友的存在,公司敏感信息通过 GitHub 泄露出去是很常见的。这个项目主要根据关键字与 hosts 生成的关键词,利用 github 提供的 api,监控 git 泄漏,并在检测到信息泄露的时候发送邮件通知。
项目地址
https://github.com/Macr0phag3/GithubMonitor
特性
- 对于泄露有对应的泄漏定级,可作为严重性的参考
- 简单却完善:利用 api 获取 GitHub 的搜索结果是最简单高效的方式,加上关键词的限定,保证不超过 GitHub 的 api 限制
- 注释比较详细,可以很快地进行定制
- 自动组合关键字
快速开始
依赖
- pip install PyGithub
- pip install jinja2
配置
- 在项目文件夹下新建一个
config.json文件,按照spider.py里的注释配置。config.json 的示例:
{
"hosts" : [
"*********.com",
"*********.com @",
],
"sender_email":{
"uname":"*********@qq.com",
"smtp":"smtp.qq.com",
"port":25,
"passwd":"*********"
},
"receiver_email":[
"*********@qq.com",
"*********@qq.com"
],
"token":"*******************",
"admin_email":"*********@qq.com"
}
hosts 中,带 @ 的说明是邮件类型,在代码中会进行特殊处理,详细处理可见代码
spider.py中的file_url可能需要修改
运行方式
- crontab 一个小时运行一次 或者直接 python spider.py
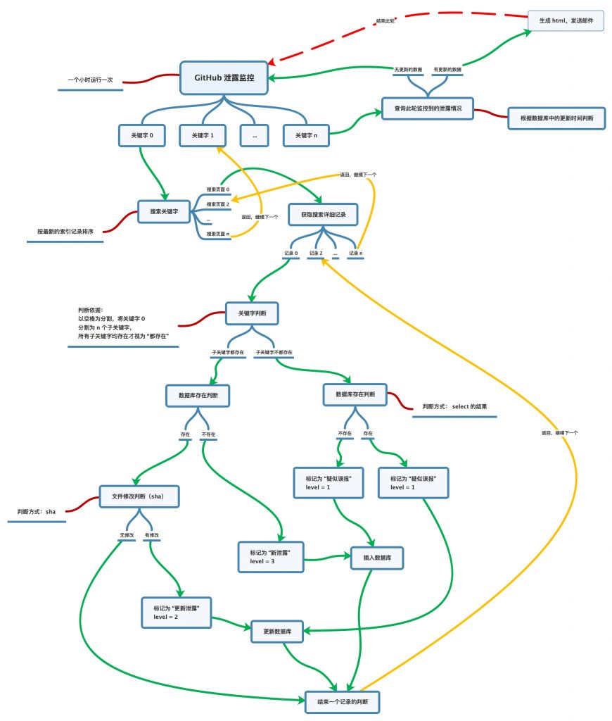
代码主要逻辑

结果示例

一些想法
个人认为,github 监控最难的在于如何判断检索到的数据是否含有泄露的敏感信息,这是一个很难的问题。
对于攻击方来说,一般只是为了利用泄露信息,那么对于 github 泄密的判断,只需要有就行。假如一共 100 条信息,能检测到 10 条也是很有价值的。当然,发现的泄露越多越好,为了达到这一目的,甚至可以上机器学习,提高对敏感信息的判断力。误报率比较低(谁都不想兴冲冲地去看泄露信息结果发现 password: "********" :D )。
而我这个代码的作用是监控自身公司的泄露。 对于防守方(公司)检测自身泄露来说,不小心放过一条都意味着很大的风险。换句话说,100 条泄露必须尽可能达到 100% 的检测率,甚至不惜以误报率换取准确率。所以,让代码去判断泄露是很无力的,需要人眼过一遍。那么问题来了,那么多数据,人眼看不过来怎么办呢。
提高监控关键字的精确性。 举个例子,假如你的公司域名/ip 为 qq.com/1.1.1.1,那么最好在监控的关键字附上 qq.com/1.1.1.1 这样。类似的方法有很多(自己公司的文件应该有一些特征的。当然肯定有特殊情况,特殊对待吧),目的是减少搜索结果,能提高精确性,降低人的负担。如果你检测的是 qiniu.com password 你会发现每一轮都会有大量的数据,所以别用模糊的关键字。
这一方法还解决了 github api 只能拿到前 1000 个搜索结果(不是页面)的问题,搜索结果少意味着更新的数据也不会多,不会超过 1000 的限制。如果你检测的是 password 你会发现每轮更新的数据都不止 1000 条,这样会产生漏报(万一就是第 1001 条泄露的呢)。
如果你能理解我上面说的,就没必要自己写 github 的爬虫解析页面,直接调用 api 就好了。
信任已有,监控增量,对于攻击者来说,会认为已有的 github 数据存在泄露,需要去淘一遍(当然也有监控增量的)。而对于公司来说,是假设现在 github 没有泄露,然后去监控它的增量,不会淘一遍已有的 github 数据。增量数据包含 2 种:
- 新增泄露:新 push 的文件
- 更新泄露:update 的文件
当然,什么都扛不住猪队友呀 :D
更新
2019-01-07, 可以免费在 github 上创建私有仓库了。
强烈建议需要保密的仓库更改为私有
强烈建议需要保密的仓库更改为私有
强烈建议需要保密的仓库更改为私有