Fuzz、HW打点、BugBounty神器——scan4all
作者:Sec-Labs | 发布时间:
工具介绍
ulnerabilities Scan;15000+PoC漏洞扫描;20种应用密码爆破;7000+Web指纹;146种协议90000+规则Port扫描;Fuzz、HW打点、BugBounty神器...

- 什么是scan4all:集成vscan、nuclei、ksubdomain、subfinder等,充分自动化、智能化 并对这些集成对项目进行代码级别优化、参数优化,个别模块重写
原则上不重复造轮子,除非轮子bug、问题太多 - 跨平台:基于golang实现,轻量级、高度可定制、开源,支持Linux、windows、mac os等
- 支持【20】种密码爆破,支持自定义字典, 通过 "priorityNmap": true 开启
- RDP
- SSH
- rsh-spx
- Mysql
- MsSql
- Oracle
- Postgresql
- Redis
- FTP
- Mongodb
- SMB,同时检测 MS17-010(CVE-2017-0143、CVE-2017-0144、CVE-2017-0145、CVE-2017-0146、CVE-2017-0147、CVE-2017-0148)、SmbGhost(CVE-2020-0796)
- Telnet
- Snmp
- Wap-wsp(Elasticsearch)
- RouterOs
- HTTP BasicAuth
- Weblogic,同时通过enableNuclei=true开启nuclei,支持T3、IIOP等检测
- Tomcat
- Jboss
- Winrm(wsman)
- 默认开启http密码智能爆破,需要http密码时才会自动启动,无需人工干预
- 检测系统是否存在nmap,存在通过 priorityNmap=true 启用nmap进行快速扫描,鉴于大多数人使用windows,默认关闭 使用nmap的弊端:因为设置网络包过大会导致结果不全 使用nmap另外需要将root密码设置到环境变量PPSSWWDD,更多参考config/doNmapScan.sh 默认使用naabu完成端口扫描 -stats=true 可以查看扫描进度
- 快速 15000+ POC 检测功能,PoCs包含:
- nuclei POC
-
Nuclei Templates Top 10 statistics
| TAG | COUNT | AUTHOR | COUNT | DIRECTORY | COUNT | SEVERITY | COUNT | TYPE | COUNT |
|---|---|---|---|---|---|---|---|---|---|
| cve | 1263 | daffainfo | 605 | cves | 1257 | info | 1351 | http | 3516 |
| panel | 586 | dhiyaneshdk | 502 | exposed-panels | 595 | high | 930 | file | 76 |
| lfi | 482 | pikpikcu | 320 | vulnerabilities | 483 | medium | 750 | network | 50 |
| xss | 426 | pdteam | 268 | technologies | 266 | critical | 426 | dns | 17 |
| wordpress | 399 | geeknik | 187 | exposures | 254 | low | 209 | ||
| exposure | 353 | dwisiswant0 | 169 | misconfiguration | 206 | unknown | 6 | ||
| cve2021 | 311 | 0x_akoko | 152 | token-spray | 206 | ||||
| rce | 308 | princechaddha | 147 | workflows | 187 | ||||
| wp-plugin | 295 | pussycat0x | 127 | default-logins | 99 | ||||
| tech | 282 | gy741 | 124 | file | 76 |
- vscan POC
- vscan POC包含了:xray 2.0 300+ POC、 go POC等
- scan4all POC
-
支持7000+web指纹扫描、识别:
- httpx指纹
- vscan指纹
- vscan指纹:包含 eHoleFinger、 localFinger等
- scan4all指纹
-
支持146种协议90000+规则port扫描
- 依赖nmap支持的协议、指纹
-
快速HTTP敏感文件检测,可以自定义字典
-
登陆页面检测
-
支持多种类型的输入 - STDIN/HOST/IP/CIDR/URL/TXT
-
支持多种输出类型 - JSON/TXT/CSV/STDOUT
-
高度可集成:可配置将结果统一存储到 Elasticsearch【强烈推荐】
-
智能SSL分析:
- 深入分析,自动关联SSL信息中域名的扫描,如*.xxx.com,并根据配置完成子域遍历,结果自动添加目标到扫描列表
- 支持开启智能SSL信息中*.xx.com子域遍历功能, export EnableSubfinder=true,或者在配置文件中调整
-
自动识别域(DNS)关联多个IP的情况,并自动扫描关联的多个IP
-
智能处理:
- 1、当列表中多个域名的ip相同时,合并端口扫描,提高效率
- 2、智能处理http异常页面、及指纹计算和学习
-
自动化供应链识别、分析和扫描
-
联动 python3 log4j-scan
- 该版本屏蔽你目标信息传递到 DNS Log Server 的bug,避免暴露漏洞
- 增加了将结果发送到 Elasticsearch 的功能,便于批量、盲打
- 未来有时间了再实现golang版本
-
智能识别蜜罐,并跳过目标,默认该功能是关闭的,可设置EnableHoneyportDetection=true开启
-
高度可定制:允许通过config/config.json配置定义自己的字典,或者控制更多细节,包含不限于:nuclei、httpx、naabu等
工具下载
https://github.com/hktalent/scan4all
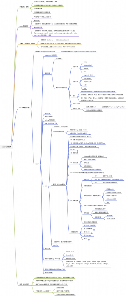
工作流程

如何安装
go install github.com/hktalent/scan4all@2.5.9
scan4all -h
如何使用
- 1、启动 Elasticsearch, 当然你可以使用传统方式输出、结果
mkdir -p logs data
docker run --restart=always --ulimit nofile=65536:65536 -p 9200:9200 -p 9300:9300 -d --name es -v $PWD/logs:/usr/share/elasticsearch/logs -v $PWD/config/elasticsearch.yml:/usr/share/elasticsearch/config/elasticsearch.yml -v $PWD/config/jvm.options:/usr/share/elasticsearch/config/jvm.options -v $PWD/data:/usr/share/elasticsearch/data hktalent/elasticsearch:7.16.2
# 初始化es 索引,每种工具的结果结构不一样,分开存储
./config/initEs.sh
# 搜索语法,更多的查询方法,自己学 Elasticsearch
http://127.0.0.1:9200/nmap_index/_doc/_search?q=_id:192.168.0.111
其中92.168.0.111 是要查询的目标
- 使用前请自行安装nmap 使用帮助
go build
# 精准扫描 url列表 UrlPrecise=true
UrlPrecise=true ./scan4all -l xx.txt
Work Plan
- 整合 web-cache-vulnerability-scanner 实现HTTP smuggling走私、缓存中毒检测
- 联动 metasploit-framework,在系统已经安装好对前提条件下,配合tmux,并以 macos 环境为最佳实践完成联动
- 整合 更多 fuzzer ,如 联动 sqlmap
- 整合 chromedp 实现对登陆页面截图,以及对纯js、js架构前端登陆页面进行检测、以及相应爬虫(敏感信息检测、页面爬取)
- 整合 nmap-go 提高执行效率
- 整合 ksubdomain 实现更快子域名爆破
- 整合 spider 以便发现更多漏洞
- 指纹半自动化学习,提高精准度
变更日志
- 2022-07-20 fix and PR nuclei #2301 并发多实例的bug
- 2022-07-20 add web cache vulnerability scanner
- 2022-07-19 PR nuclei #2308 add dsl function: substr aes_cbc
- 2022-07-19 添加dcom Protocol enumeration network interfaces
- 2022-06-30 嵌入式集成私人版本nuclei-templates 共3744个YAML POC; 1、集成Elasticsearch存储中间结果 2、嵌入整个config目录到程序中
- 2022-06-27 优化模糊匹配,提高正确率、鲁棒性;集成ksubdomain进度
- 2022-06-24 优化指纹算法;增加工作流程图
- 2022-06-23 添加参数ParseSSl,控制默认不深度分析SSL中的DNS信息,默认不对SSL中dns进行扫描;优化:nmap未自动加.exe的bug;优化windows下缓存文件未优化体积的bug
- 2022-06-22 集成11种协议弱口令检测、密码爆破:ftp、mongodb、mssql、mysql、oracle、postgresql、rdp、redis、smb、ssh、telnet,同时优化支持外挂密码字典
- 2022-06-20 集成Subfinder,域名爆破,启动参数导出EnableSubfinder=true,注意启动后很慢; ssl证书中域名信息的自动深度钻取 允许通过 config/config.json 配置定义自己的字典,或设置相关开关
- 2022-06-17 优化一个域名多个IP的情况,所有IP都会被端口扫描,然后按照后续的扫描流程
- 2022-06-15 此版本增加了过去实战中获得的几个weblogic密码字典和webshell字典
- 2022-06-10 完成核的整合,当然包括核模板的整合
- 2022-06-07 添加相似度算法来检测 404
- 2022-06-07 增加http url列表精准扫描参数,根据环境变量UrlPrecise=true开启
标签:工具分享, 扫描工具, 渗透测试框架, 漏洞扫描器