2022护网准备工作——资产梳理&漏洞排查
作者:FancyPig | 发布时间: | 更新时间:
前言
通常情况下,我们在HVV前期需要以攻击者的角度来审视客户的资产。
data-postsbox="{"id":11983,"title":"【视频讲解】渗透测试初学者应掌握的常用技巧和思路","author":"FancyPig","author_id":1,"cover_image":"","cover_video":"","views":3198,"comment_count":8,"category":"knowledge","is_forum_post":false}">{"id":11983,"title":"【视频讲解】渗透测试初学者应掌握的常用技巧和思路","author":"FancyPig","author_id":1,"cover_image":"","cover_video":"","views":3198,"comment_count":8,"category":"knowledge","is_forum_post":false}
统计客户资产名称、资产IP地址、开放端口以及部署的安全防护设备。
我们主要流程其实就是
- 资产梳理
- 漏洞挖掘
- 修复漏洞
- 蜜罐部署
知识铺垫
首先,讲解一下什么是hvv,hvv就是hw,护网的缩写,很多人都不晓得hvv的中文,就感觉听上去还挺高大上的,其实没啥。
hvv基本模式
护网主要是分成红队、蓝队还有紫色方
- 红队是攻击方
- 蓝队是防守方
- 紫色的是裁判组吧
红队有固定的ip池,蓝队也有固定的资产ip提供部分c段,然后就是你们期待的攻守演练。
当然,你们最期待的ddos攻击这里是不允许的。
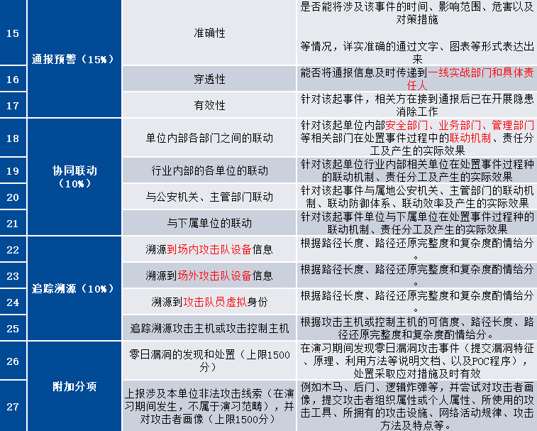
防守方详细评分标准



1.防守方的失分是多支攻击队从该防守方获取的成果总分。
2.加分包括基础得分与附加分两部分,基础分上限为失分的80%。
3.基础得分是根据防守方提交的成果报告逐一打分后累加的总得分,每个报告对应到一起攻击事件的处置才可得分。
资产测绘
网络空间测绘
针对外网可以采用一些网络空间测绘的产品
data-postsbox="{"id":193,"title":"如何使用shodan/zoomeye搜索引擎进行社工?","author":"FancyPig","author_id":1,"cover_image":"","cover_video":"","views":19039,"comment_count":13,"category":"sg","is_forum_post":false}">{"id":193,"title":"如何使用shodan/zoomeye搜索引擎进行社工?","author":"FancyPig","author_id":1,"cover_image":"","cover_video":"","views":19039,"comment_count":13,"category":"sg","is_forum_post":false}
data-postsbox="{"id":10011,"title":"免费网络空间测绘平台 奇安信Hunter——鹰图平台","author":"FancyPig","author_id":1,"cover_image":"https://static.pigsec.cn/wp-content/uploads/2022/02/20220219014721759.png","cover_video":"","views":20324,"comment_count":6,"category":"knowledge","is_forum_post":false}">{"id":10011,"title":"免费网络空间测绘平台 奇安信Hunter——鹰图平台","author":"FancyPig","author_id":1,"cover_image":"https://static.pigsec.cn/wp-content/uploads/2022/02/20220219014721759.png","cover_video":"","views":20324,"comment_count":6,"category":"knowledge","is_forum_post":false}
当然也可以参考我们社区分享的教程
《SRC挖洞、HW打点之必备!自动化资产收集——domain_hunter_pro》
针对内网可以使用Goby等工具
攻击暴露面
data-postsbox="{"id":16553,"title":"零零信安攻击面管理系统 | 企业信息泄露情报平台","author":"FancyPig","author_id":1,"cover_image":"","cover_video":"","views":3371,"comment_count":17,"category":"cybersecurity","is_forum_post":false}">{"id":16553,"title":"零零信安攻击面管理系统 | 企业信息泄露情报平台","author":"FancyPig","author_id":1,"cover_image":"","cover_video":"","views":3371,"comment_count":17,"category":"cybersecurity","is_forum_post":false}
漏洞收集
漏扫工具
- AWVS 针对Web安全漏洞
data-postsbox="{"id":20578,"title":"最新AWVS14.9.220713150破解版 支持Windows/Linux","author":"FancyPig","author_id":1,"cover_image":"","cover_video":"","views":15629,"comment_count":452,"category":"software","is_forum_post":false}">{"id":20578,"title":"最新AWVS14.9.220713150破解版 支持Windows/Linux","author":"FancyPig","author_id":1,"cover_image":"","cover_video":"","views":15629,"comment_count":452,"category":"software","is_forum_post":false}
- Xray 针对Web安全漏洞 (通常配合AWVS爬虫被动扫描)
data-postsbox="{"id":17918,"title":"Chaitin/xray1.8.5-1.9最新社区高级版 包含429POC 附license","author":"FancyPig","author_id":1,"cover_image":"https://static.pigsec.cn/wp-content/uploads/2022/06/20220615100518709.png","cover_video":"","views":7397,"comment_count":16,"category":"software","is_forum_post":false}">{"id":17918,"title":"Chaitin/xray1.8.5-1.9最新社区高级版 包含429POC 附license","author":"FancyPig","author_id":1,"cover_image":"https://static.pigsec.cn/wp-content/uploads/2022/06/20220615100518709.png","cover_video":"","views":7397,"comment_count":16,"category":"software","is_forum_post":false}
- Nessus 针对Web、主机安全漏洞
data-postsbox="{"id":12467,"title":"Nessus Pro10.1.2最新破解版 配合20220328最新版本插件","author":"FancyPig","author_id":1,"cover_image":"","cover_video":"","views":13122,"comment_count":22,"category":"software","is_forum_post":false}">{"id":12467,"title":"Nessus Pro10.1.2最新破解版 配合20220328最新版本插件","author":"FancyPig","author_id":1,"cover_image":"","cover_video":"","views":13122,"comment_count":22,"category":"software","is_forum_post":false}
data-postsbox="{"id":19991,"title":"Nessus最新插件包20220712","author":"FancyPig","author_id":1,"cover_image":"","cover_video":"","views":2480,"comment_count":12,"category":"software","is_forum_post":false}">{"id":19991,"title":"Nessus最新插件包20220712","author":"FancyPig","author_id":1,"cover_image":"","cover_video":"","views":2480,"comment_count":12,"category":"software","is_forum_post":false}
- Invicti 针对Web安全漏洞
data-postsbox="{"id":20582,"title":"最新Invicti6.6.1.36926专业破解版下载(原Netsparker)","author":"FancyPig","author_id":1,"cover_image":"https://static.pigsec.cn/wp-content/uploads/2022/07/20220721031503316.png","cover_video":"","views":3630,"comment_count":7,"category":"software","is_forum_post":false}">{"id":20582,"title":"最新Invicti6.6.1.36926专业破解版下载(原Netsparker)","author":"FancyPig","author_id":1,"cover_image":"https://static.pigsec.cn/wp-content/uploads/2022/07/20220721031503316.png","cover_video":"","views":3630,"comment_count":7,"category":"software","is_forum_post":false}
- HCL AppScan 针对Web安全漏洞
data-postsbox="{"id":20722,"title":"最新HCL AppScan Standard 10.0.828186破解版下载","author":"FancyPig","author_id":1,"cover_image":"","cover_video":"","views":3561,"comment_count":16,"category":"software","is_forum_post":false}">{"id":20722,"title":"最新HCL AppScan Standard 10.0.828186破解版下载","author":"FancyPig","author_id":1,"cover_image":"","cover_video":"","views":3561,"comment_count":16,"category":"software","is_forum_post":false}
- 非商用扫描工具
可以参考社区分享过的漏扫扫描器
《goon——集合了fscan和kscan等优秀工具功能的扫描爆破工具》
《一款内网综合扫描工具,一键自动化、全方位漏扫——fscan》
漏洞库参考
data-postsbox="{"id":1390,"title":"网安CVE、CNVD公开漏洞库WIKI合集珍藏版(包括POC、EXP的编写)","author":"FancyPig","author_id":1,"cover_image":"","cover_video":"","views":19572,"comment_count":8,"category":"lsources","is_forum_post":false}">{"id":1390,"title":"网安CVE、CNVD公开漏洞库WIKI合集珍藏版(包括POC、EXP的编写)","author":"FancyPig","author_id":1,"cover_image":"","cover_video":"","views":19572,"comment_count":8,"category":"lsources","is_forum_post":false}
当然您也可以参考我们社区里分享的一些教程,可以通过docker快速部署并上线漏洞库文档
- 《集成Vulhub、Peiqi、Edge、0sec、Wooyun的开源漏洞库2.0版》
- 《一个综合漏洞知识库 Vulnerability-Wiki》
- 《2022HW必备的漏洞利用工具仓库——Awesome-Exploit》
- 《2022年HW前沿漏洞利用库-高清重制版》
- 《2021hw历史资料分享——2021_Hvv》
- 《2020-2021年hvv漏洞汇总》
- 《各种CMS、平台、系统、软件漏洞的EXP、POC——0day》
修复漏洞
统计完客户资产后,如果有条件,需要对存在漏洞的资产进行修复;
如果无法修复,需要进行策略的收紧或者针对特定URL进行封堵,防止信息泄露。
部署蜜罐
如果需要为后续溯源进行准备,可以部署蜜罐设置陷阱,参考
文档资料
一些HW相关的培训资料
- 《一些历年的hvv护网资料》
- 《奇安信红蓝紫实战攻防演习手册》
- 《绿盟NSFOCUS HW相关资料分享》
- 《2021HW行动红队作战手册(2022冬奥会重保备用)》
- 《【2022冬奥护网】红队必备工具列表总结》
- 《【护网实战】蓝队视角下的防御体系构建》
经验分享
data-postsbox="{"id":3712,"title":"最近参加某央企攻防演练中的一些心得与实战工具分享","author":"FancyPig","author_id":1,"cover_image":"","cover_video":"","views":11739,"comment_count":281,"category":"cybersecurity","is_forum_post":false}">{"id":3712,"title":"最近参加某央企攻防演练中的一些心得与实战工具分享","author":"FancyPig","author_id":1,"cover_image":"","cover_video":"","views":11739,"comment_count":281,"category":"cybersecurity","is_forum_post":false}
[postsbox post_id="299"]