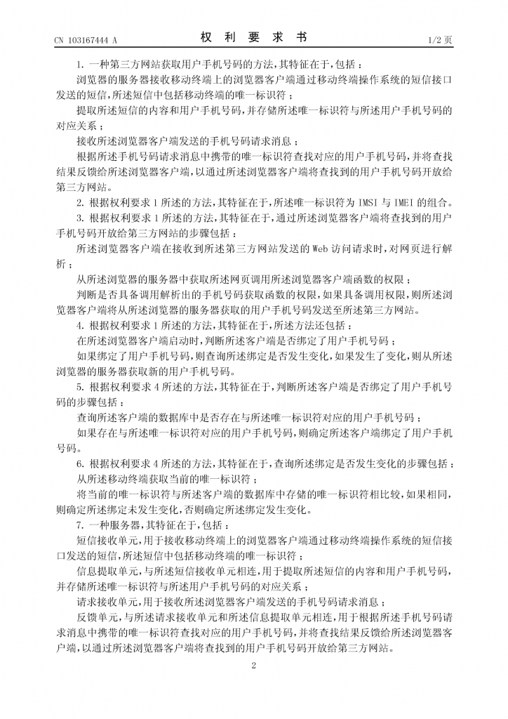
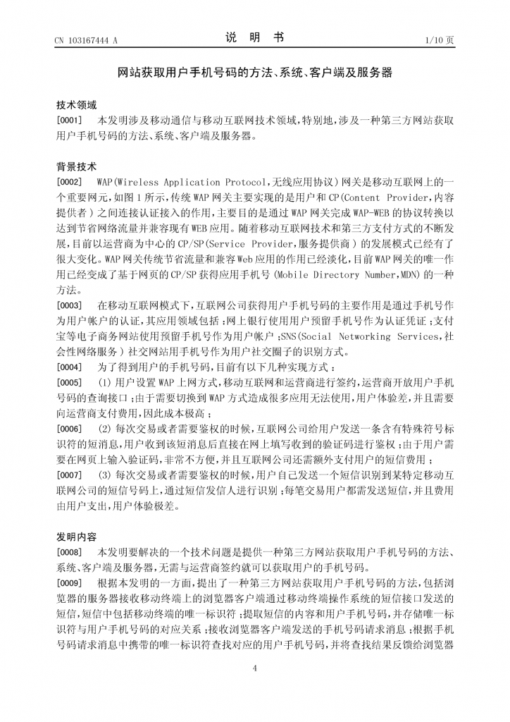
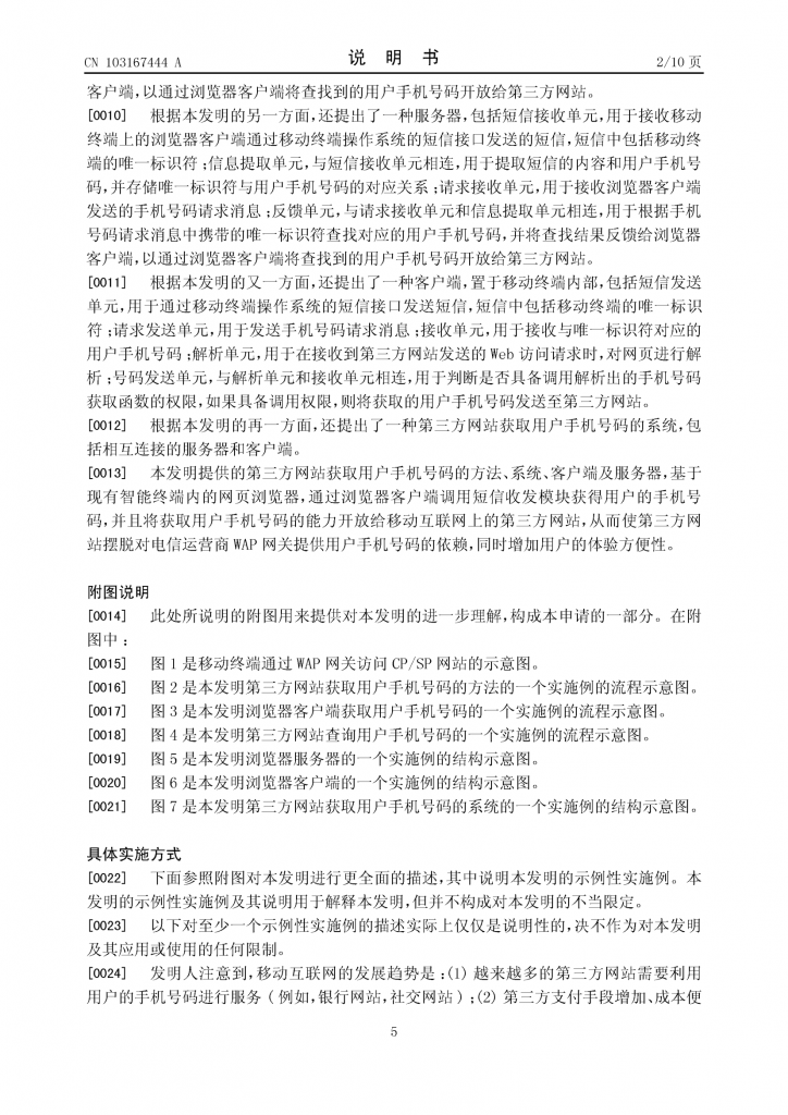
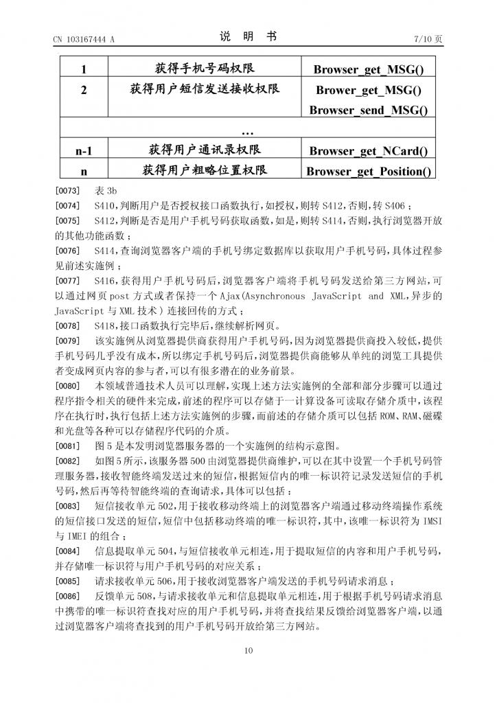
315曝光的浏览器泄露手机号 引出的一些技术科普
作者:FancyPig | 发布时间: | 更新时间:
杂谈
315晚会曝光,用户只要浏览网站,就算没留电话,也可以给用户打电话。
每个人手机上对应着一个MAC号(手机识别码),可以匹配到这个手机。
MAC地址
什么是 MAC 地址?IP地址和MAC地址有什么区别?MAC 或媒体访问控制地址是每个网络设备用来在网络上唯一标识自己的标识符。
视频讲解
图文讲解
MAC(access control address,媒体访问控制地址)是每个网络设备用来在网络上唯一标识自己的标识符。
因此,理论上世界上任何地方都没有两台设备具有相同的 MAC 地址。

MAC 地址由一个 6 字节的十六进制数字组成,由制造商刻录到每个 NIC 中 。 MAC 地址可以包含任何数字,也可以包含从 A 到 F的 字母 MAC 地址分为 2 部分。前 3 个字节标识 NIC 的制造商,例如 Linksys、Netgear、TP-link 等。最后 3 个字节是制造商的唯一编号,用于标识网络上的每个设备。MAC 地址也称为物理地址或硬件地址。(这也是为什么315上有不法分子借助运营商的接口通过mac地址找到了用户的手机号)
MAC地址的用途
MAC地址存在的意义在哪里?MAC 地址的目的是使网络设备可以相互通信。每当一个设备想要与另一个设备通信时,最终都是使用 MAC 地址完成的。
MAC地址与IP地址的区别
那么IP地址的用途是什么?IP地址不是也是唯一的吗?就拿上网来说,您家里的互联网其实是使用的一个C段,譬如59.66.130.X后面的X可以自由进行分配,因此IP地址是可以定期更换的,而MAC地址一般在不使用技术手段的情况下是无法更改的,这也是为什么很多视频录制过程中,如果截图到MAC地址时,都会打上马赛克的原因。
如何查看自己的MAC地址
那么如何查看自己的MAC地址呢?
windows电脑
windows电脑只需要打开cmd,输入
ipconfig/all

苹果电脑
苹果电脑查看mac地址的方法
- 打开【系统偏好设置】,打开【网络】设置
- 选中已连接网络的项,并点击【高级】
- 切换到【硬件】标签界面。即可查看当前连接网络端口的mac地址

手机如何查看mac地址
苹果手机在设置>通用>关于本机>无线局域网地址

安卓手机如何查看mac地址
【设置】然后找到【WLAN】设置(无线网络)设置,之后点击“菜单键”,会弹出“高级”选项,进入无线网络的高级选项,就可以看到安卓手机的MAC地址
如何修改MAC地址
现在大部分设备都支持了私有化mac地址了,譬如电脑

再譬如手机WIFI也支持私有无线局域网地址

那么,如果这些还不够,你想手动修改自己的mac地址,应该如何操作呢?
Windows如何修改mac地址
windows电脑中,网络和Internet>更多网络适配器选项

找到以太网,右键属性

选中Microsoft网络客户端>配置

选择网络地址,就可以自定义了

苹果电脑如何修改Mac地址
先打开终端
更改地址前建议先关闭网卡,这里网卡假设是en0
通常情况下mac电脑,en0代表是以太网的网卡(就是有线网连接的时候网卡名称), en1代表是无线网卡
networksetup -setairportpower en0 off
方法一:生成随机mac地址
openssl rand -hex 6 | sed 's/\(..\)/\1:/g; s/.$//'
方法二:自定义mac地址
当然,你也可以生成自己想要的任意mac地址
sudo ifconfig en0 ether xx:xx:xx:xx:xx:xx
最后再打开网卡en0
networksetup -setairportpower en0 on
如何修改安卓手机mac地址
以下内容来自csdn《Android 手机修改 WiFi MAC 地址》
- Re文件管理器
- 十六进制文件编辑器 Hex Editor
两款软件均要获取 root 权限


找使用 RE 文件管理器找到 /data/nvram/APCFG/APRDEB/WIFI,选择使用 HEX Editor 打开

修改这六个字节就好了,默认是6个00,代表wifi使用的是动态MAC

我们这里想修改直接给它固定就好了

修改完毕后,保存并重启。发现MAC地址已经生效了

网页可以获取mac地址吗
IE浏览器可以
真正的现代浏览器不可能获取到Mac地址(古老的IE浏览器除外,IE浏览器可以通过activeX获取mac地址)
我们将相关的代码也附上,大家可以使用IE浏览器进行测试
<!DOCTYPE html>
<html>
<head>
<meta charset="utf-8">
<title>js获取mac等主机信息</title>
</head>
<body>
<object classid="CLSID:76A64158-CB41-11D1-8B02-00600806D9B6" id="locator" style="display:none;visibility:hidden"></object>
<object classid="CLSID:75718C9A-F029-11d1-A1AC-00C04FB6C223" id="foo" style="display:none;visibility:hidden"></object>
<form name="myForm">
<br/>MAC地址:<input type="text" name="macAddress">
<br/>IP地址:<input type="text" name="ipAddress">
<br/>计算机名:<input type="text" name="hostName">
<br/>当前用户名:<input type="text" id="userName">
</form>
</body>
</html>
<script language="javascript">
var sMacAddr="";
var sIPAddr="";
var sDNSName="";
var service = locator.ConnectServer();
service.Security_.ImpersonationLevel=3;
service.InstancesOfAsync(foo, 'Win32_NetworkAdapterConfiguration');
</script>
<script FOR="foo" EVENT="OnObjectReady(objObject,objAsyncContext)" LANGUAGE="JScript">
if(objObject.IPEnabled != null && objObject.IPEnabled != "undefined" && objObject.IPEnabled == true){
if(objObject.IPEnabled && objObject.IPAddress(0) !=null && objObject.IPAddress(0) != "undefined")
sIPAddr = objObject.IPAddress(0);
if(objObject.MACAddress != null &&objObject.MACAddress != "undefined")
sMacAddr = objObject.MACAddress;
if(objObject.DNSHostName != null &&objObject.DNSHostName != "undefined")
sDNSName = objObject.DNSHostName;
}
</script>
<script FOR="foo" EVENT="OnCompleted(hResult,pErrorObject, pAsyncContext)" LANGUAGE="JScript">
myForm.macAddress.value=sMacAddr;
myForm.ipAddress.value=sIPAddr;
myForm.hostName.value=sDNSName;
</script>
<script>
var WshShell =new ActiveXObject("WScript.Shell");
x=document.getElementById("userName"); // 找到元素
x.value=WshShell.ExpandEnvironmentStrings("%USERNAME%"); // 改变内容
</script>
使用IE浏览器打开后,点击"允许阻止的内容"

继续点击“是”

然后就可以看到自己机器的一些信息了

但是你肯定会说,都已经2022年了,还有谁在用IE浏览器,现在大多数人都在使用chrome浏览器、firefox浏览器了,这些都不支持,也就是说我们日常浏览器不支持,315里面曝光的应该不是使用上述技术。
搜索引擎的锅
之前看到一位网友的陈述:
为什么我只是手机浏览了个网页手机号就泄露了?
用的IOS8.3系统,就在手机搜索(用的百度)了个血小板偏低的危害,看了几个网页,单纯浏览,没有输入过电话号码。五小时后,就有电话打来说是不是咨询血小板偏低,他们有特效药之类的......细思恐极啊,手机号就如此轻易被泄露的?有专业人士解答一下么,怎么预防?
-------------------------------------------------------------------------------------------------
我已经接到5个省的医疗机构的电话了。。。
上面这种情况究竟是什么原因导致的呢?可以说搜索引擎要背锅了!
我们打开个性化配置工具,虽然上面说的是不涉及任何指向您个人信息,但实际上真是这样的吗?
因此,这里果断选择停用!

同时,建议大家科学上网使用Google搜索引擎,搜索出更多有价值的信息(不过Google统计理论上也会记录您的一些搜索倾向,但是比其百度推广感觉还是要好很多)
您可以参考之前的文章
除此之外,我们还推荐大家可以使用Duckduckgo
Duckduckgo是Tor浏览器中自带的搜索引擎,是一个非常好的匿名搜索软件,可以保护您的个人隐私。

当然,除了选择合适的搜索引擎,您也可以在浏览器中使用AdBlock或者AdGuard之类的插件
我们这里只提供Google Chrome浏览器、Firefox浏览器插件地址
- Google Chrome浏览器(下方链接需要科学上网)
- Firefox 浏览器
开启之后除了去掉了广告,还可以防止浏览器中的一些追踪

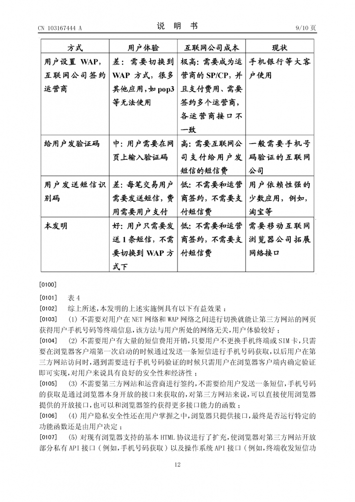
运营商的锅
这里面网友们认为最大的锅要运营商来背,毕竟我们是通过运营商接入的互联网,之前有专门的技术发明专利里也讲了获取手机号的方法
















公共Wifi的锅
如果连接到公共Wifi上,也是可以探测到mac地址的,甚至还有人专门做了WIFI魔盒来收集用户隐私,在淘宝上进行售卖,真的很刑啊
可以参考虎嗅网之前发的一篇文章《WiFi惹来的“监听”之祸》